
傳真:
18923864027
QQ:
709211280
地址:
深圳市福田區振中路84號愛華科研樓7層
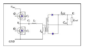
LLC拓撲中為什么選用體二極管恢復快的MOSFET01 摘要在當前全球能源危機的形式下,提高電子設備的能效,取得高性能同時降低能耗,成為業內
續流二極管的工作原理與作用續流二極管通常是指反向并聯在電感線圈、繼電器、可控硅等儲能元件兩端,在電路中電壓或電流出現突變時,對電路
烜芯微是國內專業生產二三極管的生產廠家,先進的生產設備以及專業的工程師,可以很好的幫助客戶朋友穩定好品質,全自動化一貫機,加快了生
烜芯微是國內專業生產二三極管的生產廠家,先進的生產設備以及專業的工程師,可以很好的幫助客戶朋友穩定好品質,全自動化一貫機,加快了生
烜芯微是國內專業生產二三極管的生產廠家,先進的生產設備以及專業的工程師,可以很好的幫助客戶朋友穩定好品質,全自動化一貫機,加快了生