直流電機控制原理與應用
直流電機作為一種重要的機電轉換裝置,能夠將直流電能高效地轉化為機械能,其控制技術是現代工業自動化領域不可或缺的關鍵環節。精準地控制電機的電流方向和大小,即可靈活調節電機的轉速與轉矩,滿足不同應用場景下的多樣化需求。
直流電機控制的核心要素涵蓋電流控制與轉矩調控兩大方面:
在電流控制層面,主要借助調節電機輸入電流這一手段來實現對電機轉速及轉矩的精準把控。具體實現路徑多種多樣:
調壓控制:通過改變直流電源的輸出電壓,進而影響電機的輸入電流,實現轉速調節。當電源電壓升高時,電機輸入電流相應增大,電機轉速也隨之提升;反之則轉速降低。
調阻控制:在電機電路中串聯可調電阻,通過增減電阻值來改變電流大小。電阻增大,電流減小,轉速降低;電阻減小,電流增大,轉速提高。
PWM 控制:采用脈寬調制技術,利用電子開關器件(如晶體管等)的快速導通與截止,將直流電源轉換為脈沖寬度可調的方波電壓。通過改變脈沖的占空比,即脈沖導通時間與整個周期的比值,實現對電機平均電壓的有效控制,進而調節電機轉速。該方法具有控制精度高、響應速度快、損耗低等諸多優勢,在直流電機控制系統中得到了廣泛應用。
在轉矩控制層面,重點在于調控電機的反電勢以實現對轉矩輸出的精確管理。直流電機的轉速與轉矩和輸入電流之間存在著明確的數學關系。一般而言,直流電機的轉速與輸入電壓呈正比例關系,而轉矩與輸入電流呈正比例關系。基于這一特性,在實際控制過程中,通過合理調節輸入電壓和電流的大小,即可精準地控制直流電機的轉速和轉矩,使其滿足各類生產機械和設備的運行要求。
直流電機控制器作為實現電機控制功能的關鍵設備,其電路原理較為復雜,具備諸多重要功能:
速度控制:能夠根據實際需求精確調節電機的轉速,保證設備的穩定運行和生產效率。
方向控制:可靈活改變電機的旋轉方向,以適應不同工作場景下的正反轉需求,為生產過程提供更大的靈活性。
電流限制:有效防止電機因過載等原因導致的過大電流沖擊,保護電機及驅動電路免受損害,延長設備使用壽命。
欠壓保護:當電源電壓低于設定的閾值時,控制器能及時檢測并采取保護措施,避免電機因欠壓而出現故障或損壞,確保系統的可靠運行。
電機運行狀態檢測:實時監測電機的各項運行參數,如轉速、電流、溫度等,以便及時發現潛在問題并進行相應的處理,實現對電機的全方位保護和智能管理。
在硬件構成方面,直流電機控制器通常由電子控制器、電源以及電機等核心部件組成。其中,電子控制器是整個控制系統的“大腦”,常見的控制元件包括微控制器、單片機、邏輯門電路等。這些控制元件依據預設的控制算法和輸入信號,通過精確調節 PWM 控制信號的電壓大小、頻率、占空比等關鍵參數,從而實現對電機運行狀態的精準控制,使其按照預定的要求穩定、高效地運行。
直流電機控制器按照電機的類型主要分為無刷電機控制器和有刷電機控制器兩大類。有刷電機控制器主要通過改變電機與電源之間的電流和電壓關系來實現對電機轉速、旋轉方向以及啟停的控制,其結構相對簡單,成本較低,適用于一些對控制精度要求不是特別高的傳統應用場景。而無刷電機控制器則借助先進的電子換相技術,能夠實現對電機更加精細、高效、穩定的控制,具有更高的效率、更低的噪音以及更長的使用壽命等優點,因此在眾多高端設備和新興領域(如電動汽車、工業機器人等)中得到了越來越廣泛的應用。
目前,直流電機控制器在眾多行業和領域中均發揮著至關重要的作用。在傳統的工業制造領域,如機床加工設備中,通過精確控制電機的轉速和進給速度,可提高加工精度和表面質量;在印刷機械中,保障紙張傳輸和油墨印刷的同步性與穩定性;風機和壓縮機設備中,根據實際負載需求靈活調節風量和氣量,實現節能運行;輸送機系統中,實現物料的高效、平穩傳輸等。與此同時,隨著科技的飛速發展,直流電機控制器的應用范圍還在不斷拓展和深化。在電動汽車領域,作為核心動力源的驅動系統,其性能直接關系到車輛的加速性能、續航里程以及駕駛體驗等關鍵指標;在太陽能和風能轉換系統中,用于調節發電設備的運行狀態,提高能源轉換效率,實現清潔能源的有效利用等,展現出廣闊的發展前景。
以下將介紹兩種典型的直流電機控制器電路:
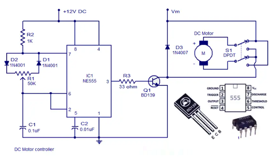
一、基于 NE555 的直流電機控制器電路
采用 NE555 定時器 IC 設計的直流電機控制器電路,因其結構簡單、成本低廉且控制功能較為完善,受到了許多電子愛好者的關注和青睞。該電路不僅可以方便地調節電機的轉速,還能實現電機旋轉方向的切換,具有較高的實用性和靈活性。


電路的核心部分是基于 NE555 構建的 PWM 電路。NE555 在此被配置為非穩態多諧振蕩器工作模式,通過外部電位器 R1 的調節,可實現對輸出脈沖占空比的精準控制。NE555 的輸出端與晶體管 Q1 的基極相連,晶體管 Q1 在電路中起到功率放大和驅動電機的作用。當 NE555 輸出的 PWM 信號占空比增大時,晶體管 Q1 基極獲得的驅動電流增多,其導通程度加深,電機兩端獲得的平均電壓升高,從而電機轉速加快;反之,當占空比減小時,電機轉速則相應降低。至于電機旋轉方向的改變,則是通過 DPDT 開關 S1 實現的。該開關通過切換電機兩端的電源極性,即可輕松實現電機的正反轉功能,為實際應用提供了更多的便利。
二、基于 LM3578 的直流電機速度控制器電路


以 LM3578 開關穩壓器為核心的直流電機速度控制器電路,適用于對電機轉速控制精度和穩定性要求較高的應用場合。LM3578 芯片具備多種優勢:
適應多種直流到直流電壓轉換拓撲結構:無論是降壓、升壓還是逆變等應用需求,均能夠滿足,具有很強的通用性和靈活性。
獨特的比較器輸入級設計:提供了用于反相和非反相輸入的獨立引腳,并且每個輸入都配備有內部 1.0V 參考電壓源,這大大簡化了電路設計和 PCB 布局的復雜度,降低了設計成本和難度。
電流輸出能力強:可支持高達 750mA 的輸出電流,且具備集電極和發射極輸出引腳,為電路設計提供了更多的靈活性,能夠適應不同負載要求的電機驅動需求。
外部電流限制端子:可靈活地適應接地或 Vin 端子連接方式,以滿足不同應用場景下對電流限制特性的要求,有效保護電機和驅動電路免受過流損壞。
內置板載振蕩器:只需外接一個簡單的電容器,即可輕松調整開關頻率,范圍從低于 1Hz 直至 100KHz,方便根據具體應用需求進行優化設計,提高系統的性能和效率。此外,LM3578 采用 PDIP/SOIC 封裝形式,具有良好的散熱性能和可靠性,其工作電壓范圍寬泛,為 2V 至 40V,能夠適應多種電源環境。
在該控制電路中,直流電機與直流電源以及輸出驅動器 IRF540 MOSFET 相連,構成電機驅動回路。二極管 D1 的作用是為電機提供反電動勢保護,防止電機在突然斷電或反轉時產生的反向電動勢對電路造成損害,保障整個系統的安全穩定運行。LM3578 的引腳 5 輸出控制信號,用于驅動 MOSFET 的柵極端子,控制其導通與截止狀態,進而實現對電機供電電流的調節,達到控制電機轉速的目的。引腳 8、7 以及引腳 6 短接,同時 LM3578 的 1 腳和 3 腳接地,形成穩定的電源連接。C1、C2、R2 等元件連接在引腳 1、3 以及地之間,構成振蕩電路和濾波電路,用于產生穩定的開關頻率和濾除電源噪聲干擾,確保 LM3578 的正常工作和輸出信號的穩定性。LM3578 的引腳 2 與 R1 和可變電阻 VR1 相連接,通過調節可變電阻 VR1 的阻值,可以改變流經引腳 2 的電流大小,從而影響芯片內部的控制電路,實現對電機轉速的連續調節功能,滿足不同工況下的轉速需求。
〈烜芯微/XXW〉專業制造二極管,三極管,MOS管,橋堆等,20年,工廠直銷省20%,上萬家電路電器生產企業選用,專業的工程師幫您穩定好每一批產品,如果您有遇到什么需要幫助解決的,可以直接聯系下方的聯系號碼或加QQ/微信,由我們的銷售經理給您精準的報價以及產品介紹
聯系號碼:18923864027(同微信)
QQ:709211280

