OTL電路圖與原理圖,OTL電路工作原理介紹
OTL電路(即無輸出變壓器電路)是一種重要的電路架構。
OTL電路(即無輸出變壓器電路)是一種重要的電路架構。
OTL電路為單電源供電的推挽式無輸出變壓器功率放大電路。其輸出信號經由電容耦合,從兩組串聯的輸出中點獲取,因省去輸出變壓器而得名。這種電路具有諸多優勢,例如線路簡潔、頻響特性優良以及效率較高等特點。然而,其單電源供電的特性在便攜式設備使用干電池供電的場景下存在局限性,同時對電路的靜態工作點穩定度要求較高。
OTL電路工作原理剖析


基本架構
互補對稱電路是集成功率放大電路輸出級的常見形式。當通過大容量電容與負載耦合時,因未使用變壓器而被稱為無輸出變壓器電路,簡稱OTL電路。
突出特點
在OTL電路中,T1、T2管特性一致,分別為NPN型與PNP型,二者均構成射極輸出器。此外,電路輸出端配備大電容,且采用單電源供電。
電路圖及工作過程


觀察OTL功率放大電路圖可見,三極管Q3是激勵放大管,與偏置電阻R4、耦合電容C3以及旁路電容C4共同構成共射極放大電路,擔當推動級的角色,為功率放大輸出級供應充足的推動信號。輸出級則由三極管Q1、Q2組成互補對稱OTL功率放大電路,二者交替工作于信號的半個周期,既能實現較高的輸出幅度,又可提高效率。由于Q1、Q2均采用射極跟隨形式,故此電路具備輸出電阻低、帶負載能力強的優點。R2、D1、RP3串聯于Q3集電極電路,為Q1、Q2提供偏置,使其在靜態時處于微導通狀態,以消除交越失真;C2為消振電容,用于抑制電路可能出現的自激現象。
當輸入正弦交流信號ui時,經Q3放大后同時作用于Q1、Q2的基極。在ui負半周,Q1管導通,Q2管截止,電流從電源正極流經Q1,再經過C5、RL流回電源負極,此時輸出電壓uo上正下負,電源向C5充電。而于ui正半周,Q1管截止,Q2管導通,已充電的電容C5擔任電源角色,輸出電壓uo上負下正,由此獲得完整的正弦波。
電路的整體架構
OTL功率放大器的電路結構較為簡單,主要涵蓋功率放大器電路與輸出變壓器。功率放大器電路常采用差動放大電路,可有效抑制共模干擾和增益漂移,提升信號放大效果。輸出變壓器則用于將功率放大器的輸出信號傳遞至負載,同時實現電壓變換與隔離。
與OCL電路的對比及實際應用


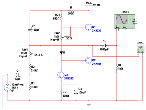
OCL電路需正負兩個直流電源供電,使用起來既不便又浪費資源。相比之下,常采用單電源供電的互補對稱功率放大器,如圖所示。其中,Q3為前置放大級(推動級),工作在甲類狀態,其集電極電流IC1受電位器RW1調控,IC1的一部分經電位器RW2及二極管D,為功放管Q1與Q2提供偏置電壓。通過調節RW2,可使Q1與Q2獲得合適的靜態工作點,工作于甲乙類狀態,從而克服交越失真。Q1與Q2的共發射極借助大電容Co(替代一個電源)連接到負載上。
〈烜芯微/XXW〉專業制造二極管,三極管,MOS管,橋堆等,20年,工廠直銷省20%,上萬家電路電器生產企業選用,專業的工程師幫您穩定好每一批產品,如果您有遇到什么需要幫助解決的,可以直接聯系下方的聯系號碼或加QQ/微信,由我們的銷售經理給您精準的報價以及產品介紹
〈烜芯微/XXW〉專業制造二極管,三極管,MOS管,橋堆等,20年,工廠直銷省20%,上萬家電路電器生產企業選用,專業的工程師幫您穩定好每一批產品,如果您有遇到什么需要幫助解決的,可以直接聯系下方的聯系號碼或加QQ/微信,由我們的銷售經理給您精準的報價以及產品介紹
聯系號碼:18923864027(同微信)
QQ:709211280

