自恢復保險絲+二極管,防反接防過流,缺點,自恢復保險絲有個0.1V左右的壓降,大電流會發熱,而且大電流的自恢復保險絲太貴mos防反接,成本低,壓降小,可過大電流...
經常會有用戶將設備的電源正負接反的事情。
雖然現今這個社會已經默認了沒按規定去操作就要全責,但誰都不想因為這事兒傷了和氣,以后還要合作不是,更何況增加反接保護只要幾毛錢的Bom成本,有的地方該加還是要加啊。天災難避免,人禍需先防。
電源輸入的反接保護電路,一般有以下兩種電路形式:
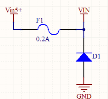
一、自恢復保險絲 + 二極管。
優點:防反接的同時,還防過流。
缺點:
1.自恢復保險絲有個0.xV左右的壓降,大電流時會發熱。
2.高耐壓大電流的自恢復保險絲,不僅體積巨大,還貴。
原理:- 電源極性正確接入時,二極管關斷,相當于電路回路中串聯了一個自恢復保險絲。
- 電源反接時,二極管導通,使自恢復保險絲過流熔斷,電流回路開路。
待自恢復保險絲恢復時,重復熔斷。
所以反接的時候,自恢復保險絲會反復熔斷、恢復,自恢復保險絲和二極管會些許發熱。
設計要點:D1的工作電流,起碼要大于 F1的熔斷電流(自恢復保險絲的熔斷電流一般為工作電流的2倍,具體看手冊)。


完整電路像這樣:


二、MOS管(N/P)
優點:占地面積小,成本低,壓降小,可過大電流。
原理:PMOS、NMOS做反接保護的原理都一樣,以PMOS的電路為例。
PMOS:- 電源極性正常接入時。Q2的寄生二極管導通,右側S極的電壓為 (24 -0.7)=23.3V。 G極電壓為 R9、R10的分壓 24 x (200/(100+200))= 16V。
于是 Q2的 Vgs = 16 - 23.3 = -7.3V。
大于 AO3401的門極導通閥限電壓 -1.3V,MOS管 DS極導通。
MOS導通后,MOS的寄生二極管被 DS短路。
此時的壓降 Vds僅等于 MOS-DS極內阻 x 電流,Q2熱功耗很小。
- 電源反接時,Q2的寄生二極管關斷,DS極需要承受電壓。
設計要點:R9、R10的取值,要保證不會超出最大Vgs電壓范圍,并且留有一定安全余量。
MOS管的選型,要考慮Vds、Vgs、DS極導通電阻(Rds-on)、DS極電流。
MOS盡量使用 Rds-on小的型號。
P-MOS 反接保護電路:
圖中 R9、R10為分壓作用。使 P-MOS的 Vgs,不會超過±12V的最大 Vgs電壓范圍,并且留有一定安全余量。


AO3401 關鍵手冊參數截圖:





N-MOS 反接保護電路:
圖中 R9、R10為分壓作用。使 N-MOS的 Vgs,不會超過±12V的最大 Vgs電壓范圍,并且留有一定安全余量。


AO3400關鍵手冊參數截圖:


〈烜芯微/XXW〉專業制造二極管,三極管,MOS管,橋堆等,20年,工廠直銷省20%,上萬家電路電器生產企業選用,專業的工程師幫您穩定好每一批產品,如果您有遇到什么需要幫助解決的,可以直接聯系下方的聯系號碼或加QQ/微信,由我們的銷售經理給您精準的報價以及產品介紹


〈烜芯微/XXW〉專業制造二極管,三極管,MOS管,橋堆等,20年,工廠直銷省20%,上萬家電路電器生產企業選用,專業的工程師幫您穩定好每一批產品,如果您有遇到什么需要幫助解決的,可以直接聯系下方的聯系號碼或加QQ/微信,由我們的銷售經理給您精準的報價以及產品介紹聯系號碼:18923864027(同微信)
QQ:709211280

