目的:IO口控制第一個MOS管通斷來實現第二個MOS管柵極是否有15v加上繼而控制第二個MOS的快速通斷。


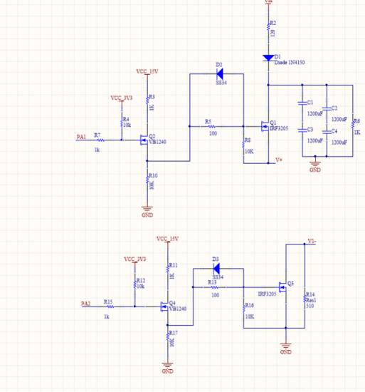
問題一:如圖一所示,第一個MOS管G加IO口,此MOS管vgs(th)為0.45到1v,單片機io口能導通。第一個mos管導通后第二個mos管導通不了。第一個mos管不導通第二個導通,
提問:第二個導通后由于沒有接地,源極d和漏極s電壓都等于vin大于15v,這個時候vgs<0,是不是也不導通。還是它導通后,d與s電壓相等維持導通狀態。


問題二:如圖二所示,主要將分壓電阻位置調換,第一個MOS管不通第二個也不通,這是我想達到的效果,
提問:導通后s電壓升高到15v左右,vgs<0,是不是又要截止?
注:有關提問的解答會在下期軟文里面備注。
〈烜芯微/XXW〉專業制造二極管,三極管,MOS管,橋堆等,20年,工廠直銷省20%,上萬家電路電器生產企業選用,專業的工程師幫您穩定好每一批產品,如果您有遇到什么需要幫助解決的,可以直接聯系下方的聯系號碼或加QQ/微信,由我們的銷售經理給您精準的報價以及產品介紹
聯系號碼:18923864027(同微信)
QQ:709211280

