MOSFET是一種受門極電壓控制的開關。
當門極電壓大于開通閾值時,MOSFET就會被開通;當門極電壓低于開通閾值時,MOSFET會被關斷。
在實際的應用中,由于器件及外圍線路寄生參數等其他因素的影響,會導致原本關斷的功率器件被誤開通。
今天我們和大家一起來談談MOSFET在驅動電路中的誤開通以及其應對方法。
我們來講下誤開通的兩種情況:米勒效應引起的誤開通和寄生電感引起的誤開通。
米勒效應引起的誤開通
當 MOSFET 關斷,隨后對管導通時, Vds 電壓(漏極與源極之間所能施加的最大電壓值)快速上升產生高的 dv/dt(開關瞬態過程中漏極-源極電壓的變化率),從而在電容 Cgd (米勒電容)中產生位移電流( igd)。


這個位移電流流經 后會產生一個電壓尖峰 。如果這個電壓尖峰超過了 MOSFET 的開通閾值,MOSFET 就會被開通,從而導致電路直通甚至損壞。
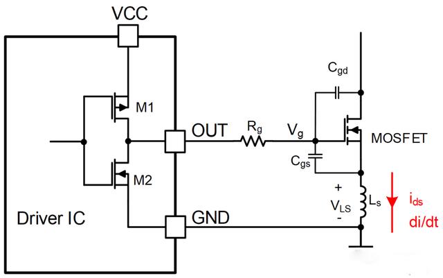
還有一種誤開通是由于線路上的寄生電感引起的,如下圖,Ls 是MOSFET 源極上的寄生電感。


當 MOSFET 快速關斷時,電流迅速減小產生較高的 di/dt,隨后寄生電感的兩端產生一個負的電壓(VLS)。這個VLS電壓如若超過了 MOSFET 的門極閾值,MOSFET 就會被誤開通。
那么,我們有什么方法來應付MOSFET被誤開通的現象呢?
1.調整門極驅動電阻和電容
通過調節門極驅動電阻和電容的大小可以來調整 MOSFET 的開通/關斷速度:增大門極驅動電阻和電容來減慢MOSFET開通/關斷的速度,減小 dv/dt (di/dt) 從而減小門極電壓尖峰。
增加三極管
可以在靠近功率管的門極處放一個三極管來防止在關斷期間的誤開通,有效的抑制由于米勒效應帶來的門極誤開通。
3.采用反并聯二極管
使電感中的電流能夠通過二極管回路消失,從而避免產生反向電勢。
〈烜芯微/XXW〉專業制造二極管,三極管,MOS管,橋堆等,20年,工廠直銷省20%,上萬家電路電器生產企業選用,專業的工程師幫您穩定好每一批產品,如果您有遇到什么需要幫助解決的,可以直接聯系下方的聯系號碼或加QQ/微信,由我們的銷售經理給您精準的報價以及產品介紹
聯系號碼:18923864027(同微信)
QQ:709211280

