今天我們來了解下MOS管為什么需要加快關斷速度,以及應該如何加速關斷。
MOS管驅動有很多種,之前我們有所了解,其中有一種就是用專門的驅動芯片進行驅動,我們主要圍繞這個驅動設計來展開。
在MOS管關斷的時候,一般電壓會比開通的時候更高,關斷產生的損耗也比開通產生的損耗要大,因此我們總希望電路關斷的速度能變快點。
那么,我們要怎樣加速MOS管的關斷呢?
我們看下面這張圖


當MOS管開通時,電阻R1與R4限流,進而對MOS管電容進行充電 ;
在這里要注意,R1與R4的電阻參數不是固定的,并且,R1會小于R4。
當MOS管關斷時,R4電阻上的電壓被鉗位在0.7V,當大于0.7V后,電流經過二極管,然后與R1串聯進行放電,這樣就減少了驅動電阻,因此MOS管可以實現快速關斷,進而減少了關斷損耗。
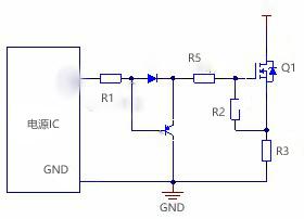
這里有個問題,如果芯片驅動能力不足的話怎么辦?
答案是:我們可以通過增加PNP三極管來實現。


當MOS管開通時,依舊讓芯片進行直接驅動,但在關斷時可以通過三極管來進行放電。
這時,三極管的be電流控制ec電流,進而泄放MOS管的柵極電容的電荷。當三極管的ce電流滿足一定條件時,ec的電流能夠通過be電流進行放大,這樣電源IC所需的關斷能力就會小很多。
這不僅加快了MOS管關斷速度慢的問題,同時也解決了IC驅動能力不足的問題。
〈烜芯微/XXW〉專業制造二極管,三極管,MOS管,橋堆等,20年,工廠直銷省20%,上萬家電路電器生產企業選用,專業的工程師幫您穩定好每一批產品,如果您有遇到什么需要幫助解決的,可以直接聯系下方的聯系號碼或加QQ/微信,由我們的銷售經理給您精準的報價以及產品介紹
聯系號碼:18923864027(同微信)
QQ:709211280

