本文根據某產品單板電路測試過程的浪涌電流沖擊問題,詳細分析了MOS管緩啟動電路的RC參數,通過分析和實際對電路參數的更改,使電路的浪涌電流沖擊滿足板上電源要求。
一、問題的提出
某通信產品電路測試時發現浪涌電流沖擊過大,可能會損壞保險絲或MOS管等器件,而且有的即使沒有損壞也有可能會影響其使用壽命(圖1)。


圖1改前測試沖擊電流
從上圖可以看出沖擊電流很大,達23.0A,遠大于滿載工作電流(1A左右),板上電源設計指南要求是滿載工作電流的3~5倍,所以需要整改以達到板上電源要求,電路原理圖如圖2所示。


圖2原電路原理圖
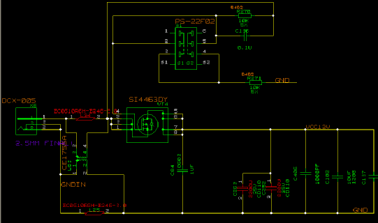
二、解決思路
將原電路原理圖(圖2)等效為圖3。


圖3原理圖等效[注1]
注1:R270等效為R1,R271等效為R2,C136等效為C1,MOS管為VT1,全部負載等效為RL,全部電容等效為CL,D1在計算中用不到。
根據MOS管開啟電壓和RDS的特性曲線(圖4)可知,控制了MOS管VGS電壓線性度就能精確控制沖擊電流。所以圖3中外接電容C1、R1和R2被用來作為積分器對MOS管的開關特性進行精確控制,達到控制上電沖擊電流的目的。






圖4本文原理圖中MOS管(Si4463DY)VGS(th)與電流ID和電阻RDS的關系
原電路就是利用這個原理進行上電控制的,但是參數設置有問題,所以才出現了圖1中的較大沖擊電流。現將簡化電路原理圖(圖3)VT1前面的上電控制電路等效為圖5進行計算。


圖5簡化VT1前面的上電控制電路
1、上電時間計算
1)時間參數τ。由于圖5(a)中MOS管內部電容Cgs<所以vt1前面的上電控制電路可以簡化為圖5(b)所示,又電容c1充電時間參數τ=r*c1,計算電容上電時需要將電源短路,所以根據圖5(c)可知r=r1>


最后計算得出:


所以Uc的上電完成時間只與τ相關,但是上電的斜率將同時與R1/(R1+R2)和τ相關,下面用兩個實驗予以說明。
2、實驗驗證
實驗(1):更改時間參數τ(更改C1)控制VGS開啟速度


圖6 R1=R2=10Kohm,C1=2.2uF時上電電流波形
根據計算τ=(R1//R2)*C1=11mS,從圖6可以看出上電時間變大了,為3.6mS,沖擊電源也由原來的23.0A變為現在的9.26A。說明一定程度上控制了其上電時間和沖擊電流。但是,τ變為原來的22倍,電流沖擊時間變為原來的15倍,沖擊電流只變為原來的40%,不能完全夠達到精確控制的目的。實驗(2):設置Uc電壓以達到控制上電時間的目的根據MOS管開啟電壓的特性曲線圖4,可以看出:1V~2.5V這段為MOS管開啟的過程,精確控制這段電壓的上升過程(斜率)將可以有效控制上電沖擊電流的大小。更改電阻R1=2.7K,R2=10K和C1=0.1uF不變時上電電流波形如圖7所示。


圖7 R1=2.7K,R2=10Kohm,C1=0.1uF時上電電流波形(紅色曲線為上電電流波形,黃色為Uc兩端電壓波形)
根據計算τ=(R1//R2)*C1=0.2mS,變小了,但是從圖7可以看出上電時間卻變大了,為425uS,沖擊電源也由原來的23.0A變為現在的8.35A。對比兩個實驗可以發現:改變R1,τ變小了,但電流上電時間卻變大了,而且電流沖擊時間在只變大1.8倍的情況下,沖擊電流的幅度卻變為原來的36%;而改變τ(即改變C1),在電流沖擊上升時間變為原來的15倍時,電流幅度才變為原來的40%,所以改變R1對MOS管VGS的精確控制效果明顯。
3、原因分析
電容歸一化上電波形如圖8所示:


圖8 歸一化電容上電波形t1τ2τ3τ5τ
Uc0.6320.8650.950.9933
從圖8可以看出:原電路中Uc兩端最終電壓在1τ(圖8中紅色曲線部分)內將從0V上升到Uc*0.632=3.8V,而從3.8V上升到6V需要至少4τ(1τ~5τ)。而電路中MOS管開啟電壓是1V~2.5V,這段電壓在小于0.5τ時間內就完成了,所以可以得出其上電時間(1~2.5V的時間)應小于0.5τ,即小于250uS,根據圖1可以看出,沖擊電流的時間約為240uS左右,與計算基本吻合。實驗(1)電路中Uc最終兩端電壓與原電路相同為6V,不過τ變為原來的22倍為11mS,MOS管開啟電壓在1V~2.5V段上升時間也應該小于0.5τ,實測試為3.6mS,小于0.5τ(5.5mS)也基本與理論計算吻合實驗(2)電路中Uc最終兩端約為2.5V。開啟電壓的時間段處于了約1τ~3τ之間后,雖然τ變小了,但電流上電沖擊時間,實測試為1.8倍[注2],基本與理論吻合。(注2:原電路用約0.5τ完成電流沖擊,實驗二電路用約2τ,原電路τ=500uS,而實驗二τ(R1=2.5K)=200uS,基本上實驗二的2τ(R1=2.5K)為原電路0.5τ的2倍,所以實測1.8倍基本與理論符合。)經過上面的討論,可以看出:對MOS管的控制有兩種方法:(1)設置Uc兩端最終電壓,控制VGS電壓上升的斜率。(2)更改時間參數τ控制VGS開啟速度(也在一定程度上控制斜率)。當然可以結合兩種方法,同時進行控制,以達到控制沖擊電流的目的。
三、實踐情況
結合到上兩個實驗及分析,用兩種方法控制,將參數更改為R1=27K,R2=100K,C1=2.2uF,測試上電沖擊電流波形如圖9所示。


圖9 R1=27K,R2=100K,C1=2.2uF,測試上電沖擊電流波形(紅色為沖擊電流波形,黃色為負載電壓波形)
最大沖擊電流為4.03A,基本滿足板上電源設計要求(沖擊電流為3~5A)。不過電流上電時間變為25.5mS,如需要再次降低沖擊電流,可以繼續加大電容。比如圖10。當電容增加到10uF時(R1=27K,R2=100K)時的電流上電波形。


圖10 R1=27K,R2=100K,C1=10uF,測試上電沖擊電流波形
圖10中電流上電波形變為90mS。從上面的介紹可以看出“通過設置Uc兩端最終電壓”和“更改時間參數τ控制VGS開啟速度”基本上達到了控制上電沖擊電流的目的,至于如何選擇合適的參數,需要根據具體情況進行分析。
四、效果評價
可以用示波器對I2T進行的計算,(標稱2A適配器測試)如圖15、16、17所示。


圖11 原電路R1=R2=10K,C1=0.1uF時沖擊電流I2T計算
圖15可以認為是原電路中MOS管基本沒有控制,上電瞬間適配器作為恒壓源產生了“沖擊”,經過示波器精確計算,在“沖擊”脈沖結束時(第一個光標處)值為0.249 A2S,在正常工作前(第二個光標處值為0.522 A2S)。


圖12 更改電路參數R1=27K,R2=100K,C1=2.2uF時沖擊電流
I2T計算更改電路參數后,MOS管有一定的控制作作,但是還是產生了一個“臺階”(第一光標與第二光標之間)經過示波精確計算,在脈沖結束時(第一個光標處)值為0.239 A2S,在正常工作前(第二個光標處值為0.344 A2S)。


圖13 R1=27K,R2=100K,C1=10uF,測試上電沖擊電流波形
由于對MOS管的上電控制已經接近或小于了適配器的電流提供能力,所以基本已經沒了“沖擊”電流(可以認為完全是MOS管控制下的電流),經過計算,在正常工作前的I2T值為0.216 A2S(第二個光標處)。
注意:τ也不能過大,過大時引起上電波形過緩,導致板內器件上電時序問題,同時過于緩慢的上電波形可能還會“損傷”或引起MOS管燒毀。
通過以上三個圖對比:MOS管的控制能力越強,“沖擊”電流越小,I2T值也越小,對保險絲等器件的“損傷”也越小。
五、總結
通過以上的分析和實際測試基本上達到了控制VGS電壓上升的斜率的目的,有效降低了脈沖“沖擊”電流對保險絲管的影響。所以可以結合如下兩種方法,同時進行控制,以達到控制沖擊電流的目的。
1、設置Uc兩端最終電壓,控制VGS電壓上升的斜率。
2、更改時間參數τ控制VGS開啟速度(也在一定程度上控制斜率)。在電路設計中有幾點需要特別關注:
(1)Uc兩端的最終電壓一定要保證VGS完全開啟和該電壓下MOS管體電阻基本達到最小。
(2)τ也不能過大,過大時引起上電波形過緩,導致板內器件上電時序問題,同時過于緩慢的上電波形可能還會“損傷”或引起MOS管燒毀。上電時間的選擇可根據實際情況進行,建議只要滿足板上電源設計要求的3~5倍“沖擊”電流即可。鑒于緩啟動電路具有的優點,我們在器件選型和電路設計中可以加以利用,來提高產品的性能和質量。
〈烜芯微/XXW〉專業制造二極管,三極管,MOS管,橋堆等,20年,工廠直銷省20%,上萬家電路電器生產企業選用,專業的工程師幫您穩定好每一批產品,如果您有遇到什么需要幫助解決的,可以直接聯系下方的聯系號碼或加QQ/微信,由我們的銷售經理給您精準的報價以及產品介紹
聯系號碼:18923864027(同微信)
QQ:709211280

