1、對于小功率電源(50W以內)MOS管的驅動電路設計相對簡單,只需要一個驅動電阻Rg即可對MOS管進行驅動。此時的驅動開通電阻和關斷電阻阻值一致。


2、若對中小型功率電源(50W到500W)且有一定的效率設計要求則需要開通電阻Rg(on)和關斷電阻Rg(off)分開一般采用以下兩種方式設計。


這一種設計方式Rg(on)=Rg1+Rg2,Rg(off)=Rg1。


這種設計方式將Rg(on)和Rg(off)分開便于調整。
3、對于中等功率的電源(300W到1500K)對于MOS管的驅動設計不僅需要開通電阻和關斷電阻分開,還需要對驅動米勒平臺進行處理。一般簡單的處理方式會在MOS管的GS之間增加一組RC電路,通過調整RC參數來調整MOS管米勒平臺內振蕩的問題。設計方式如下。


參數設計需根據設計電路和MOS管的選型最終調試決定。
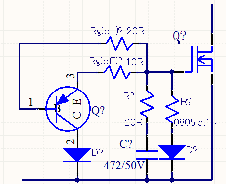
4、對于中等偏上功率乃至大功率的電源(1200W到5KW甚至到10KW)對MOS管的驅動設計就顯得尤為重要了。此時的驅動設計跟很多方面都有相當大的關系,包括MOS管的選型,不同廠商的寄生參數差異,功率走線的設計,驅動器的選型與設計,驅動回路的設計等等。一般在MOS管驅動設計上有以下幾種設計思路。其主要目的在于在MOS管的GS之間抑制振蕩和減小回路。設計方式如下。


利用三極管在驅動關斷時直接將G級拉到S級。
減小了驅動關斷回路,增強了驅動抗干擾能力。


利用NMOS在驅動關斷時直接將G級拉到S級。
減小了驅動關斷回路,增強了驅動抗干擾能力。


利用三極管在驅動關斷時直接將G級拉到S級。
減小了驅動關斷回路,增強了驅動抗干擾能力。
同時在GS電阻上串聯二極管,進一步增強了驅動線路的抗干擾能力。
5、在驅動器的設計上也是一樣,必須減小甚至避免功率回路干擾,另外則是在驅動器驅動信號的輸入源頭進行信號的處理避免干擾信號耦合到真實信號中。具體設計方式如下。


采用圖騰柱的方式作為驅動器,此方式成本低適合中小功率和對成本要求較苛刻的產品。


采用驅動IC作為驅動器來驅動MOS或者驅動變壓器,此方式適合功率較大且驅動線路較長的設計。信號的輸入端增加下拉電阻和RC濾波,對驅動IC輸入信號進一步處理保證信號干凈和增強抗干擾能力。
〈烜芯微/XXW〉專業制造二極管,三極管,MOS管,橋堆等,20年,工廠直銷省20%,上萬家電路電器生產企業選用,專業的工程師幫您穩定好每一批產品,如果您有遇到什么需要幫助解決的,可以直接聯系下方的聯系號碼或加QQ/微信,由我們的銷售經理給您精準的報價以及產品介紹
聯系號碼:18923864027(同微信)
QQ:709211280

