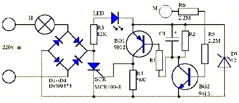
觸摸延時電路圖


這個觸摸延時電路圖簡單實用,電路原理:延遲開關電路見圖D1—D1,SCR組成開關的主回路,BG1,BG2等組成開關的控制回路。
平時,BG1,BG2均處于截止狀態,SCR阻斷,電燈H不亮。此時220V交流電經D1--D4整流、R3和DW使LED發光,用作夜間指示開關位置。這時流過H的電流僅2mA左右,不足使電燈H發光。
需要開燈時,只有用手指摸一下電極片M,因人體泄露電流經R5,R6注入BG2的基極,BG2迅速導通。BG2集電極為低電平,BG1也隨之導通,因此有觸發電流經BG1注入SCR的控制極使SCR開通,電燈H就通電發光。
在BG2導通瞬間,C1通過BG2的c-e極間被并聯在DW的兩端,因此被迅速充上約12V左右的電壓。電燈點亮后,人手離開M,雖然BG2恢復截止狀態但由于C1所存儲的電荷通過R1向BG1發射結放電,使BG1依然保持導通狀態,所以電燈繼續發亮。
當C1電荷基本放完后,BG1恢復截止態,SCR失去觸發電流,當交流電過零時,SCR關斷,電燈熄滅。開關延遲時間主要由電阻R1,R2和電容C1的數值決定,下面提供一組實驗數據供大家參考。如要進一步增大延時時間,可加大C1容量。
除上述主要因素外,BG1的放大倍數以及SCR的觸發靈敏度對延時時間也有影響。注意:本電路與市電直接相接,在調試過程中要十分注意,以免觸電。有條件的朋友,可以先用隔離變壓器把市電隔離,再進行調試。電阻R6的引線要短,一頭直接焊在電極片M的背面,另一頭焊上一跟軟線,再接到印板上的R5。采用兩個高阻值電阻的目的是為了確保使用者的絕對安全。
簡易長延時電路圖
由555構成的簡易長延時電路:


工作原理:
555構成的簡易長延時電路當按下按鈕SB 時,12V 的電源通過電阻器Rt 向電容器Ct 充電,使得6 腳的電位不斷升高,當6 腳的電位升到5 腳的電位時,電路復位定時結束。由于在5 腳串上了一個二極管VD1 使得5 腳電位上升,因此比一般接法(懸空或通過小電容接地)具有了更長時間的定時。
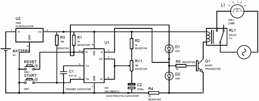
使用555定時器的簡單延時電路圖


工作原理:
整個電路采用7805穩壓器5V供電。最初,當沒有按下按鈕時,555 IC 的輸出保持低電平,電路保持在這種狀態,直到按下 START 按鈕,電容器 C1 保持放電狀態。
準穩定狀態(不穩定)的時間延遲取決于定時電容器和電阻器的值。當改變這些值時,準穩定狀態的時間延遲也會改變。在此,藍色 LED 在特定時間內以準穩定狀態發光,紅色 LED 在穩定狀態發光。這里把這個定時電阻換成可變電阻,這樣只要旋轉板上電位器的旋鈕就可以調節延時時間。在這里,還連接了一個可選的繼電器,用于在一段時間延遲后觸發交流電器。
當按下“開始”按鈕時,倒計時器啟動,藍色 LED 亮起,在特定時間(由公式 T= 1.1*R1*C1 定義)之后,555 計時器進入穩定狀態,其中紅色 LED 亮起,藍色 LED 亮起關掉。可以使用電位計來增加和減少時間延遲。
〈烜芯微/XXW〉專業制造二極管,三極管,MOS管,橋堆等,20年,工廠直銷省20%,上萬家電路電器生產企業選用,專業的工程師幫您穩定好每一批產品,如果您有遇到什么需要幫助解決的,可以直接聯系下方的聯系號碼或加QQ/微信,由我們的銷售經理給您精準的報價以及產品介紹
聯系號碼:18923864027(同微信)
QQ:709211280

