pwm電路工作原理
PWM(Pulse Width Modulation),即脈沖寬度調制。脈寬調制技術:通過控制半導體開關器件的通斷時間,在輸出端獲得幅度相等而寬度可調的波形(稱PWM波形),從而實現控制輸出電壓的大小和頻率來改善輸出波形。
PWM 電路主要功能是將輸入電壓的振幅轉換成寬度一定的脈沖,換句話說它是將振幅轉換成脈沖寬度。一般switching 輸出電路只能輸出電壓振幅一定的信號,為了輸出類似正弦波之類電壓振幅變化的信號,因此必需將電壓振幅轉換成脈沖信號。
PWM(脈沖寬度調制)電路工作原理主要基于調節占空比來控制模擬電路。占空比是指高電平在一個周期內所占的比例。通過改變占空比,可以實現輸出電壓的調節。例如,占空比為50%時,輸出電壓為5V的一半,即2.5V。占空比越大,輸出的平均電壓也就越大,反之則越小。
PWM信號的頻率是指1秒鐘內信號從高電平到低電平再回到高電平的次數,也就是一秒鐘內PWM有多少個周期。頻率與占空比有關,可以通過改變頻率來調節占空比,從而改變輸出電壓。
pwm電路圖
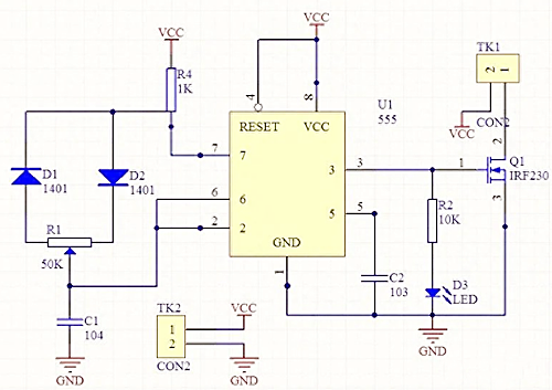
555PWM脈寬調制電路


利用555時基芯片制作的PWM調光電路,因555芯片價格低廉,外部原件少,可靠性高等優點,它的應用場合非常廣泛。
MOSFET PWM電機驅動電路


PWM整流電路
由全控性功率開關器件構成,采用脈沖寬度調制 (Pulse Width Modulati-om,PWM) 控制方式。PWM 整流電路也不是傳統意義上的AC/DC 變換電路,而是一種能夠實現電能雙向變換的電路。


當 PWM 整流電路從電網接收電能時,工作于整流狀態;當PWM 整流電路向電網反饋電能時,則工作于有源逆變狀態。根據不同的分類,PWM 整流電路有不同的類型,按電路的拓撲結構和外特性,PWM 整流電路可分為電壓型和電流型,兩者的區別在于直流側濾波形式的不同,電壓型整流電路采用大電容,電流型整流電路則采用大電感。電壓型 PWM 整流電路應用更為廣泛。
〈烜芯微/XXW〉專業制造二極管,三極管,MOS管,橋堆等,20年,工廠直銷省20%,上萬家電路電器生產企業選用,專業的工程師幫您穩定好每一批產品,如果您有遇到什么需要幫助解決的,可以直接聯系下方的聯系號碼或加QQ/微信,由我們的銷售經理給您精準的報價以及產品介紹
聯系號碼:18923864027(同微信)
QQ:709211280

