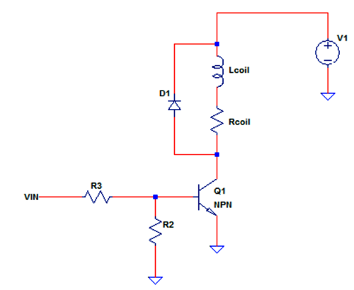
一般采用三極管作為繼電器驅動電路,而NPN三極管是充當低側開關,這意味著NPN導通時,三極管本身將成為繼電器線圈的接地路徑,下面是一個繼電器驅動電路,我們可以把繼電器線圈等效成線圈電感Lcoil和線圈電阻Rcoil的串聯電路。
Q1導通后將把繼電器的低端接地以使線圈通電,當VIN節點有高電平信號時,Q1將飽和導通并將繼電器接地。另一方面,當VIN節點沒有驅動信號時,Q1將切斷繼電器的線圈通路。
R2電阻將增加電路的抗噪能力,尤其是當 VIN開路時,D1用于保護反沖電壓繼電器反電動勢的晶體管,接下來我們就詳細計算一下每個器件的參數值。

需要繼電器驅動電路將繼電器的線圈另一側接地,理想情況下驅動開關上的電壓降最好為零,這就意味著晶體管應該在深度飽和下工作。
深度飽和意味著即使在最壞的情況下,比如考慮溫度,放大倍數漂移等因素,晶體管也將保持飽和狀態。假定V1=12V,VIN=5V,Rcoil=330Ω。
a.求解集電極電流:
IC=V1/Rcoil=12V/330Ω=36.37mA
b.設置基極電流以保證三極管深度飽和:
IC/IBd的值一般小于10認為是深度飽和。
在這個例子中我們定為10,最準確的方法是確認一下三極管規格書中β的最小值:
IC/IB=10,需要注意的是基極電流不能超過驅動電路最大輸出電流。
IB=IC/10=36.37mA/10=3.64mA
c.電阻阻值計算:
VIN=5V,R2 可設置為10kΩ。R2的目的只是確保當 VIN 處于開路狀態時基極接地,因此10kΩ 足夠了,流過它的電流可以求解為:
IR2=VBE/R2=0.7V/10kΩ=70uA;我們在這里使用0.7V作為VBE壓降,具體需參考規格書。
然后,R3 上的電流也可以使用以下公式計算:IR3=IR2+IB=70uA+3.64mA=3.71mA;最后,可以使用以下等式計算 R3:
R3 = (VIN–VBE)/IR3=(5V–0.7V)/3.71mA = 1.16kΩ
d.器件功耗計算:
三極管功耗:PQ1=IB*VBE+VCE*IC
PQ1=3.64mA*0.7V + 0.1V*36.37mA = 6.185mW;
R2 功耗:PR2 = IR2*IR2*R2 = 70uA*70uA*10kΩ = 49uW;
R3 功耗:PR3 = IR3*I R3*R3 = 3.71mA*3.71mA*1.16kΩ = 16mW;
繼電器功耗:PRelay = IC*IC*Rcoil=36.37mA*36.37mA*330Ω = 436.5mW;
計算出所有器件的值以及功耗之后,我們就能根據這些參數進行器件選型以及輸出BOM了。
〈烜芯微/XXW〉專業制造二極管,三極管,MOS管,橋堆等,20年,工廠直銷省20%,上萬家電路電器生產企業選用,專業的工程師幫您穩定好每一批產品,如果您有遇到什么需要幫助解決的,可以直接聯系下方的聯系號碼或加QQ/微信,由我們的銷售經理給您精準的報價以及產品介紹
聯系號碼:18923864027(同微信)
QQ:709211280

