功率放大器設計分享
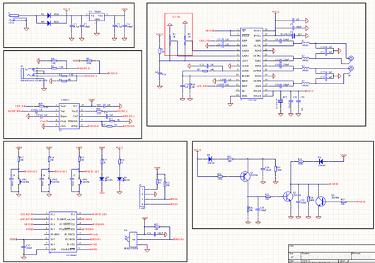
下面是一款基于TPA3110D2的常見音頻D類功放電路:

功率放大器設計原理圖

PCB:

這個芯片是有散熱焊盤的,一般這種焊盤一定要用熱風槍才能搞定。不過這個板子,沒有熱風槍也不怕,這個散熱焊盤下留一個大孔,還是先焊IC的兩邊的腳,然后反過來在板子的另一面再焊中間那個焊盤,因為這個焊盤散熱的銅面積比較大,這個時候烙鐵溫度可以調得高一些。
〈烜芯微/XXW〉專業制造二極管,三極管,MOS管,橋堆等,20年,工廠直銷省20%,上萬家電路電器生產企業選用,專業的工程師幫您穩定好每一批產品,如果您有遇到什么需要幫助解決的,可以直接聯系下方的聯系號碼或加QQ/微信,由我們的銷售經理給您精準的報價以及產品介紹
聯系號碼:18923864027(同微信)
QQ:709211280

