一般的電源開關電路,控制電源的目的是省電,控制靜態電流。不過以下的電路存在著幾個缺點:
1.管壓降較大
我們知道采用PNP管子作為開關管的飽和壓降在0~0.3V,這在低電路上是不可接受的。3.3V的控制電源最大誤差變成3V,某些1.5V的電源變成1.2V,這會導致由此供電的芯片損壞。
PMOS的管子壓降為Vdrop=Id×Rdson,Rdson可選擇,實際的值在1歐以內。
2.控制電流
我們知道Ib和Ic是相關的,飽和放大系數一般的設計為30,因此我們通過200mA的電流的時候,Ib=200/30=7mA,這樣導致了控制電路功耗較大。
3.開關管功耗
我們知道三極管的功耗計算公式為Pd=Veb×Ib+Vec×Ic,Vec飽和時0~0.3V的條件下,當通過電流較大的時候,開關管的功耗就很大。
比較而言,PMOS的導通電阻Rdson較小(也可選擇),P=Rdson×Id^2。
PMOS高壓電路設計(12V)電路
對比PNP電路設計
低壓開關(NMOS)【5V,3.3V,1.5V】
NMOS導通關閉條件:
這里使用PNP管直接使NM OS的G和Vin導通,這樣NMOS才可以完全導通,要是不能使Vin完全和NMOS的G完全接通,就使用最上面的PMOS的方案,如果接成如下的情況:

結果
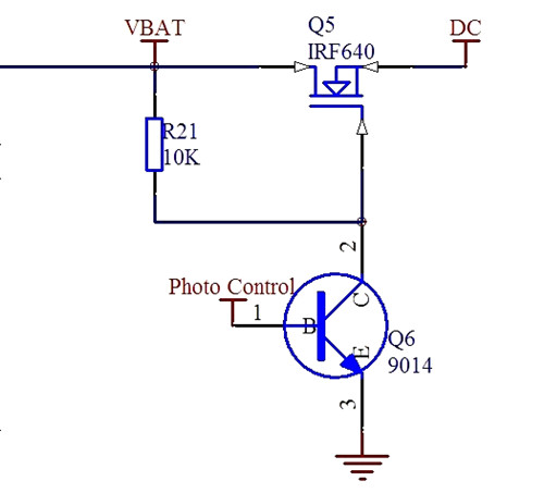
當Photo Control為高定平,9014導通,640斷開。當Photo Control為低電平,9014斷開,640導通,可此時640上ds間3~4V的壓降,本意DC=VBAT(8V) ,現在DC只有3點幾伏電壓;
原因:
NPN+PMOS才做電源控制,這是NPN+NMOS,R21直接換成0歐就通了,只不過沒有控制什么事了。
還有NMOS的襯底一般做出來的時候是和源極接在一起的,開機NMOS需控制電壓(相對襯底)大于開啟電壓,這樣接襯底完全懸空了,現在的電路無論怎么控制都達不到要求,電路本身設計就錯了,NMOS一般是做低輸出的,PMOS才是高輸出電路,這個性質和三極管的NPN和PNP差不多的。TTL中用三極管,TTL能驅動MOS,MOS不能驅動TTL。
〈烜芯微/XXW〉專業制造二極管,三極管,MOS管,橋堆等,20年,工廠直銷省20%,上萬家電路電器生產企業選用,專業的工程師幫您穩定好每一批產品,如果您有遇到什么需要幫助解決的,可以直接聯系下方的聯系號碼或加QQ/微信,由我們的銷售經理給您精準的報價以及產品介紹
聯系號碼:18923864027(同微信)
QQ:709211280

