鋰電池充電電路一
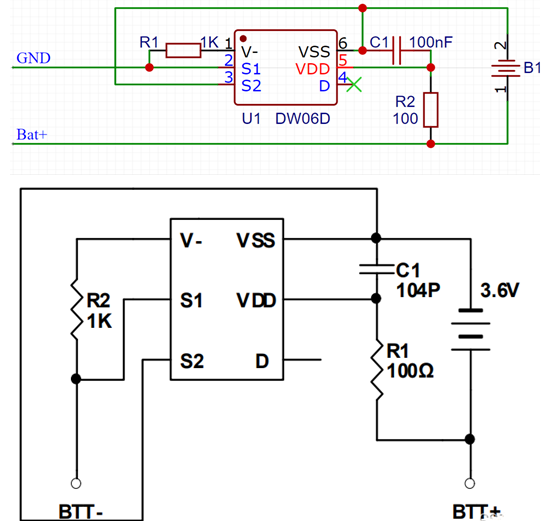
原理圖如下

都是比較小的,SOT-23-6 封裝
此方案的優勢是器件可以擴容,也就是可以替換成容量更大的mos管。
鋰電池充電電路二

鋰電池充電電路三
注意線的粗細。

引腳說明

〈烜芯微/XXW〉專業制造二極管,三極管,MOS管,橋堆等,20年,工廠直銷省20%,上萬家電路電器生產企業選用,專業的工程師幫您穩定好每一批產品,如果您有遇到什么需要幫助解決的,可以直接聯系下方的聯系號碼或加QQ/微信,由我們的銷售經理給您精準的報價以及產品介紹
聯系號碼:18923864027(同微信)
QQ:709211280

