波形振蕩電路的調制
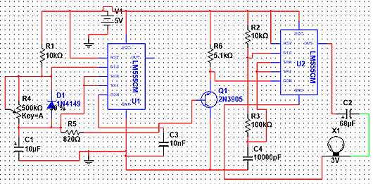
實驗原理圖
我們使用了集成芯片和外圍器件的簡單配合,讓U1工作再一個緩慢充電再放電的振蕩狀態,U2則會在這個基礎上進行脈沖的調制輸出,經過C2去推動負載工作。

波形振蕩硬件調制電路
我們仿真看看效果,可以看到U1在緩慢的往上爬,U2輸出了我們想要的振蕩波形。

手動實驗及調試
任何不經過實戰的東西,就像是空中樓閣,那么我們現在開始按要求制作好,這個過程需要一些時間。

實測看看我們的波形,U1先緩慢充電,充滿后跌落,周而復始,形成鋸齒波的振蕩,U2就像個ADC英雄,不需要消耗藍色法力值,瘋狂輸出。

我們試著改變器件的大小,可以改變相應的頻率變化。可以看到U1的頻率也開始小跑起來。

密密麻麻的ADC到底什么樣的,我們把它展開看看,可以看到U1的振蕩過程導致U2的輸出會有調制變化通過改變不同的頻率,我們能得到各種有趣的結果。

〈烜芯微/XXW〉專業制造二極管,三極管,MOS管,橋堆等,20年,工廠直銷省20%,上萬家電路電器生產企業選用,專業的工程師幫您穩定好每一批產品,如果您有遇到什么需要幫助解決的,可以直接聯系下方的聯系號碼或加QQ/微信,由我們的銷售經理給您精準的報價以及產品介紹
聯系號碼:18923864027(同微信)
QQ:709211280

