
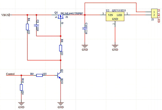
電路原理:
1、QX7135E33為330mA線性LED恒流驅動芯片,無使能端。
2、利用PMOS控制QX7135的電源通斷,實現使能功能。
原理說明:
1、控制電源開關的輸入信號 Control 為低電平或高阻時,三極管Q2的基極被拉低到地,為低電平,Q2不導通,進而MOS管Q1的Vgs = 0,MOS管Q1不導通,+5V_OUT 無輸出。
電阻R4是為了在 Control 為高阻時,將三極管Q2的基極固定在低電平,不讓其浮空。
帶軟開啟功能的MOS管電源開關電路

2、當電源 +5V_IN 剛上電時,要求控制電源開關的輸入信號 Control 為低電平或高阻,即關閉三極管Q2,從而關閉MOS管Q1。因 +5V_IN 還不穩定,不能將電源打開向后級電路輸出。
此時等效電路圖如下。

此時電源 +5V_IN 剛上電,使MOS管G極與S極等電勢,即Vgs = 0,令Q1關閉。
3、電源 +5V_IN 上電完成后,MOS管G極與S極兩端均為5V,仍然Vgs = 0。
4、此時將 Control 設為高電平(假設高電平為3.3V),則:

①三極管Q2的基極為0.7V,可算出基極電流Ibe為:
(3.3V - 0.7V) / 基極電阻R3 = 0.26mA
②三級管Q2飽和導通,Vce ≈ 0。電容C1通過電阻R2充電,即C1與G極相連端的電壓由5V緩慢下降到0V,導致Vgs電壓逐漸增大。
③MOS管Q1的Vgs緩慢增大,令其緩慢打開直至完全打開。最終Vgs = -5V。
④利用電容C1的充電時間實現了MOS管Q1的緩慢打開(導通),實現了軟開啟的功能。
MOS管打開時的電流流向如下圖所示:

5、電源打開后,+5V_OUT 輸出為5V電壓。此時將 Control 設為低電平,三極管Q2關閉,電容C1與G極相連端通過電阻R2放電,電壓逐漸上升到5V,起到軟關閉的效果。
軟關閉一般不是我們想要的,過慢地關閉電源,可能出現系統不穩定等異常。過程如下圖。

一般情況下還是放心使用軟啟動功能,伴隨而來的軟關閉效果一般沒什么影響。
電路參數設定說明:
調整C1、R2的值,可以修改軟啟動的時間。值增大,則時間變長。反之亦然。
〈烜芯微/XXW〉專業制造二極管,三極管,MOS管,橋堆等,20年,工廠直銷省20%,上萬家電路電器生產企業選用,專業的工程師幫您穩定好每一批產品,如果您有遇到什么需要幫助解決的,可以直接聯系下方的聯系號碼或加QQ/微信,由我們的銷售經理給您精準的報價以及產品介紹
聯系號碼:18923864027(同微信)
QQ:709211280

