電荷泵驅動NMOS管電路
簡單的升壓辦法-電荷泵
通常我們有幾種辦法可以使得電壓抬升,最可靠的辦法就是采用升壓芯片,將電壓升至需要的電壓,再驅動NMOS管。
這確實是比較靠譜的辦法,唯一的缺點就是元件比較多,成本比較貴,而且通常升壓效率比較低,而接下來要介紹的電荷泵,僅需要電容、二極管、電阻和三極管就可以實現升壓效果,而且效率比較高,基本沒損耗。
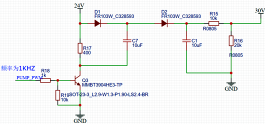
直接上原理圖:

這里的PWM是使用了單片機產生的,也可以使用NE555產生,主要原理就是利用C7,把負極電壓抬升,從而實現正極電壓抬升的效果,但是這里只能產生1KHZ的PWM波形,利用后面的C1和D2進行濾波,注意C1盡量選大一點,需要再一個周期內電荷消耗占比較小,不然輸出的紋波就會很大。
這里到了C1就可以輸出接近48V的電壓了,之所以接近是因為二極管有壓降。后面R15、R16的作用主要是后級使用了三級管做PWM電平轉換,三極管耐壓只能到40V,因此用電阻分壓到30V,也可以使得NMOS完全導通了。
仿真結果如下:


結論
電荷泵從原理上就可以發現,僅適用于低電流的信號電平放大,并不適合高功率場合。
〈烜芯微/XXW〉專業制造二極管,三極管,MOS管,橋堆等,20年,工廠直銷省20%,上萬家電路電器生產企業選用,專業的工程師幫您穩定好每一批產品,如果您有遇到什么需要幫助解決的,可以直接聯系下方的聯系號碼或加QQ/微信,由我們的銷售經理給您精準的報價以及產品介紹
聯系號碼:18923864027(同微信)
QQ:709211280

