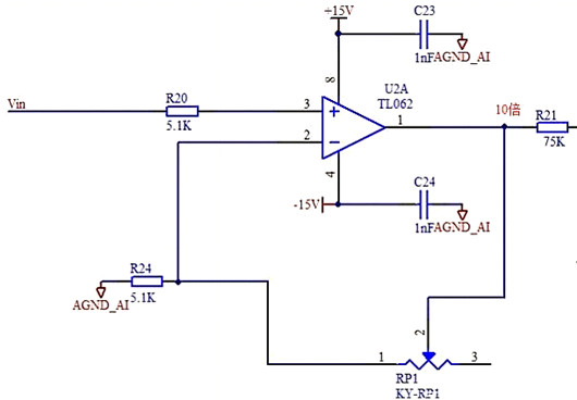
計算放大電路的放大倍數是模電知識集成運放里的重點內容,掌握“虛斷”與“虛短”兩個概念,計算運放的放大倍數。
如何運用虛斷和虛短來計算放大電路倍數?下面為大家分析求解過程:

這是一個同相比例放大器,若知道公式直接套用即可,假如不知道公式怎么求呢?
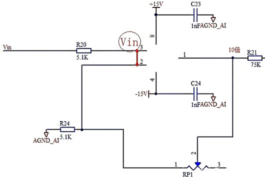
(1)“虛斷”,指運放正反相輸入端的電流可似為0,計算時可將運放輸入端視為“開路”。如下圖,可把運放擦除,由于Vin輸入沒有電流,明顯可得運放③腳的電壓=Vin。

(2)“虛短”,指運放正反輸入端的電位相等,可看作“短路”。

簡化后,電路圖為:

上圖的輸出電壓Vout就容易求了。
根據Vin/R24=Vout/(R24+RP1)
化簡后可得Vout=Vin(1+RP1/R24),這就是同相比例放大器的計算公式。
其它運放電路也是一樣的,只要運用“虛斷”和“虛短”,都能迎刃而解,大家可以找個反相比例或差分放大等電路試一試。
〈烜芯微/XXW〉專業制造二極管,三極管,MOS管,橋堆等,20年,工廠直銷省20%,上萬家電路電器生產企業選用,專業的工程師幫您穩定好每一批產品,如果您有遇到什么需要幫助解決的,可以直接聯系下方的聯系號碼或加QQ/微信,由我們的銷售經理給您精準的報價以及產品介紹
聯系號碼:18923864027(同微信)
QQ:709211280

