三極管和MOS管控制區別
經常看到在使用單片機I/O口驅動MOS管時,不是使用單片機I/O口直接驅動,而是經過一級三極管,使用三極管驅動MOS管。

三極管和MOS管控制區別
三極管和MOS管在驅動上是有區別的,三極管是電流驅動,而MOS管是電壓驅動,三極管的基極驅動電壓只要高于Ube的死區電壓即可控制三極管導通,
硅材料三極管的死區電壓一般為0.6V,鍺材料三極管的死區電壓一般為0.3V,所以控制三極管的電壓對于硅材料的三極管來說只要高于0.6V左右即可,而對于鍺材料的三極管來說只要高于0.3V左右即可。
而MOS管就不一樣了,MOS管是電壓型驅動,其驅動電壓必須高于其死區電壓Ugs的最小值才能導通,不同型號的MOS管其導通的Ugs最小值是不同的,
一般為3V~5V左右,最小的也要2.5V,但這也只是剛剛導通,其電流很小,還處于放大區的起始階段,一般MOS管達到飽和時的驅動電壓需6V~10V左右。
實際應用
了解三極管和MOS管在控制上的區別之后,那么單片機I/O口怎么控制三極管和MOS管呢?
單片機一般采用5V或3.3V供電,其I/O口高電平為5V或3.3V,處理器一般講究低功耗,如今使用3.3V供電的單片機較多,所以其I/O口高電平也只有3.3V。
(1)3.3V的電壓足夠可以驅動三極管,三極管屬于電流驅動,根據I/O口的電壓VIO以及限流電阻R1的值可以推算出基極電流,
Ib=(VIO-0.6V)/R1,選擇不同的電阻R1阻值,可以改變基極電流,只要VIO大于0.6V,想要使三極管工作在飽和區都可以,下圖為簡單的NPN三極管控制LED指示燈的原理。

(2)MOS管是電壓驅動,MOS管開啟最低驅動電壓為3V~5V左右,不同型號MOS管驅動電壓不同,一些小功率MOS管最低驅動電壓為2.5V左右,單片機I/O口可以直接驅動,
但是此時MOS管處于半導通狀態,內阻很大,驅動小電流負載可以這么使用。大電流負載就不可以這么使用了,內阻大,管子的功耗過大,很容易燒毀MOS管。
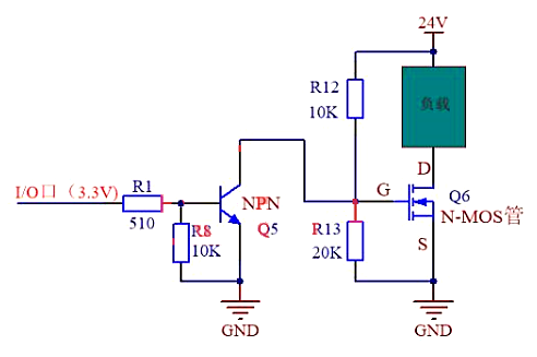
MOS管達到飽和狀態所需驅動電壓一般為6V~10V左右,3.3V的電壓不足以直接驅動MOS管使其飽和。因此,可以在I/O口的輸出端加一級三極管,使MOS管的驅動電壓變高。舉例說明,僅供參考,原理如下圖所示。

原理分析:當單片機I/O口為高電平時,NPN三極管Q5導通,直接將N-MOS管控制極G極拉低,MOS管截止,負載不工作;
當單片機I/O口為低電平時,NPN三極管Q5截止,電阻R12和R13將24V電源分壓得G極電壓為:24V*20K/(10K+20K)=8V,MOS管導通并達到飽和狀態,負載工作。
總結:三極管為電流驅動,較低的電壓就可以驅動三極管,而MOS管為電壓驅動,驅動電壓較高,單片機I/O口的電壓不足以驅動MOS管,所以經常使用三極管作為緩沖改變電壓,當然除了使用三極管之外還可以使用光耦等。
〈烜芯微/XXW〉專業制造二極管,三極管,MOS管,橋堆等,20年,工廠直銷省20%,上萬家電路電器生產企業選用,專業的工程師幫您穩定好每一批產品,如果您有遇到什么需要幫助解決的,可以直接聯系下方的聯系號碼或加QQ/微信,由我們的銷售經理給您精準的報價以及產品介紹
聯系號碼:18923864027(同微信)
QQ:709211280

