IGBT單體緩沖吸收電路
RS單體吸收電路
( 1 )抑制關斷浪涌電壓效果好。
( 2 )最適用于斬波器。
( 3 ) IGBT容量較大時, R1 , R2阻值選取小,開通時增加了IGBT集電極的容性開通電流,損耗增加,IGBT的功能受到限制。

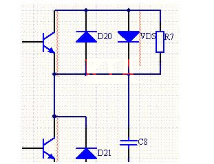
充電RCD單體吸收電路
( 1 )可抑制關斷浪涌電壓。
( 2 )充放電型RCD緩沖電路由于增加了二極管VDS ,可使R3、 R4增大,避免了IGBT功能受限制。
( 3 )緩沖電路的損耗相當大。
( 4 )因損耗大而不適用于高頻開關用途。

放電阻止型單體吸收電路
( 1 )具有較好抑制關斷浪涌電壓效果。
( 2 )緩沖電路產生的損耗小。
( 3 )最適合于高頻開關用途。

C整體吸收電路
( 1 )線路最簡單。
( 2 )利用C7旁路浪涌尖峰電壓。
( 3 ) C7取值不當,易與主回路電感L S構成諧振而產生振蕩。
( 4 ) C7的取值根據能量守恒原理可求取。

RCD整體吸收電路
( 1 )線路相當簡單。
( 2 )適用于各種逆變器。
( 3 ) VDS要示正向恢復電壓VFM小,反向恢復時間短,軟恢復的二_極管,以降低Vcep值。 關斷損耗,避免引起振蕩。

〈烜芯微/XXW〉專業制造二極管,三極管,MOS管,橋堆等,20年,工廠直銷省20%,上萬家電路電器生產企業選用,專業的工程師幫您穩定好每一批產品,如果您有遇到什么需要幫助解決的,可以直接聯系下方的聯系號碼或加QQ/微信,由我們的銷售經理給您精準的報價以及產品介紹

