AD590是用PN結正向電流與溫度的關系制成的電流輸出型兩端溫度傳感器。由于該器件具有良好的線性特性和互換性,因此測量精度高,并具有消除電源波動的特性。本文通過分析AD590的優勢, 并以節能型溫、濕度控制系統為例介紹了利用AD590 測兩點溫差電路的應用。
1.AD590優勢與特點
AD590式電流輸出性集成溫度傳感器,國內同類產品型號為SG590。實際中通過對電流的測量即可得到相應的溫度數值。AD590后綴以I,j,K,L,M表示,實質上指特性不同和測量溫度范圍不同。其的優勢與特點如下:
(1)線性輸出電流:1 µA/K
(2)寬溫度范圍:-55°C至+150°C
(3)與探頭兼容的陶瓷傳感器封裝
(4)雙端器件:電壓輸入/電流輸出
(5)激光調整至±0.5°C校準精度(AD590M)
(6)出色的線性度:滿量程范圍±0.3°C (AD590M)
(7)寬電源電壓范圍:4 V至30 V
(8)傳感器與外殼絕緣
(9)低成本

圖1 集成溫度傳感器AD590
2.攝氏溫度測量電路
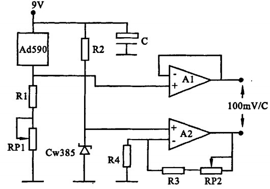
AD590是電流輸出性集成溫度傳感器。在設計測量溫度電路時,必須將電流轉換成為電壓。溫度每升高1K,電流就增加luA。攝氏溫度測量電路的設計必須完成兩部分任務:一是將AD590輸出的電流轉換為電壓信號,也就是電流轉換為電壓電路。二是將熱力學溫度轉換成為攝氏溫度,即絕對溫度轉換為攝氏溫度電路。攝氏溫度測量電路工作原理見圖2。根據AD590的特性,溫度每升高lK熱力學溫度,電流增加luA,當負載電阻為10KΩ,這個電阻上的壓降為10mV。其中由AD590、電位器RPl和R1、運算放大器A1組成電流電壓轉換電路,A1連接為電壓射隨器形式,主要為增加信號的輸入電阻。而運算放大器A2為絕對溫度轉換為攝氏溫度的核心器件,其轉換原理為攝氏零度對應熱力學273K,因此熱力學轉換為攝氏濕度必須設置基準電壓,數值為攝氏零度對應的電壓值2.73V。實現方法是給A2的同名端輸入一個恒定的電壓,恒定電壓由限流電阻R2和穩壓管提供,恒定電壓選擇穩壓管型號為CW385,數值為1.235V,由A2將此電壓放大為2.73v,RP2為調整A2運算放大器增益的大小。通過轉換電路,這樣在A1、A2輸出端的電壓即為與攝氏溫度成正比的電壓數值,即每攝氏度對應100mV
的電壓數值。特別說明:在調試時,將集成溫度傳感器AD590置于零度冰水溶液中,首先調整RPl電位器使A1運算放大器輸出端為2.73V,其次調節RP2電位器,使A2運算放大器輸出端為2.73 V,因此溫度測量溫度測量電路輸出電壓在零攝氏度輸出電壓為0V。變化規律為每攝氏度對應為輸出電壓為10mV。

圖2 攝氏溫度測量電路
3.溫差測量電路及其應用
3.1電路與原理分析
圖3是利用兩個AD590 測量兩點溫度差的電路。在反饋電阻為100kW的情況下,設1#和2# AD590 處的溫度分別為t1(℃)和t2(℃),則輸出電壓為(t1-t2)100mV/℃。圖中電位器R2用于調零。電位器R4用于調整運放LF355 的增益。

圖3 測量兩點溫度差的電路
由基爾霍夫電流定律:I+I2=I1+I3+I4 (1)
由運算放大器的特性知:I3=0 (2)
值(3)
調節調零電位器 R2使:I4=0 (4)
由(1)、(2)、(4)可得:I=I1-I2
設:R4=90kW
則有:Vo = I(R3+R4) = (I1-I2) (R3+R4) =(t1-t2)100mV/℃ (5)
其中,(t1-t2)為溫度差,單位為℃。
由式(5)知,改變(R3+R4)的值可以改變VO的大小。
3.2應用舉例
以某節能型藥材倉庫溫、濕度控制系統為例,若要求庫房溫度低于 T℃,相對濕度低于 A1B1%RH。則采取的兩種控制模式如下:
控制模式一:當庫內相對濕度高于A1B1%RH 且庫外溫度低于T℃時,進行庫內外通風。這種方式是利用庫內外濕度差進行空氣的交換,以達到庫內除濕的要求,其優點是高效、節能、節省資金。但這種方式受到嚴格的控制。首先,庫外的相對濕度要低于庫內的,它們之間的差要大于A2B2%RH,這樣才能有效保證及時地進行庫內的除濕。其次,庫內庫外的溫度差要小于△T℃,這是因為,如果在庫外溫度遠高于庫內溫度時進行通風,熱空氣進入庫區后遇上冷空氣就會造成藥品、器材表面結露的現象,進而影響藥品和器材的質量。反之,如果在庫內溫度遠高于庫外溫度時進行通風,冷空氣進入庫內后也會在藥品器材表面結露。
另外,庫外溫度不能接近T℃。這是因為,如果庫外溫度接近 T℃時進行通風,很可能使密閉的庫溫升高,從而超過溫度上限 T℃。
控制模式二:當溫度高于 T℃或濕度高于A1B1%RH 但不滿足第一種情況時,開啟冷凍空調機組進行庫內降溫除濕。
為避免因庫內外溫差過大通風時藥品、器材表面結露的現象,必須嚴格控制系統溫差值的精度。傳統的測溫差方法是對兩點溫度分別進行處理(調理電路、A/D、運算處理)后求差值,此方法所得溫差精度低。庫內外溫差測量可采用圖3所示電路,利用溫差值直接與設定值相比較,既能保證較高的精度,又簡化了系統的軟件設計,提高了系統的可靠性。
3.3N點最低溫度值的測量
將不同測溫點上的數個AD590 相串聯,可測出所有測量點上的溫度最低值。該方法可應用于測量多點最低溫度的場合。
3.4N點溫度平均值的測量
把N個AD590 并聯起來,將電流求和后取平均,則可求出平均溫度。該方法適用于需要多點平均溫度但不需要各點具體溫度的場合。
結論
AD590集成溫度傳感器應用相當廣泛,在工程上主要應用測量熱力學溫度、攝氏溫度、兩點溫度差、多點最低溫度、多點平均溫度等。因此,不僅廣泛應用在日常生活中,更重要大量應用在工業自動化控制系統以及自動檢測過程控制系統。另外,由于AD590精度高、價格低、不需輔助電源、線性好,常用于測溫和溫度檢測和控制領域。
電話:18923864027(同微信)
QQ:709211280
〈烜芯微/XXW〉專業制造二極管,三極管,MOS管,橋堆等,20年,工廠直銷省20%,上萬家電路電器生產企業選用,專業的工程師幫您穩定好每一批產品,如果您有遇到什么需要幫助解決的,可以直接聯系下方的聯系號碼或加QQ/微信,由我們的銷售經理給您精準的報價以及產品介紹

