LM339N是四運放IC,可作信號電壓放大,比較,邏輯運放,還用于保護,LM339是四電壓比較器 主要用在檢測電路和基準電壓做比較多用在電磁爐的檢測電路等,改變其外圍電路的結構與元件參數可作多種用途。經過前面的介紹,相信大家對LM339也有一定的了解了,因此本文介紹什么是LM339N?與LM339有什么區別。
1.LM339N簡介
LM339N是一款內部裝有四個獨立的電壓比較器的集成塊。雙列直插14腳封裝,通道數量是4 Channels,輸出類型是Open Collector,響應時間為1.3 us。主要特點:
(1)失調電壓小,典型值為2mV;
(2)電源電壓范圍寬,單電源為2--36V,雙電源電壓為正負1V--正負18V;
(3)對比較信號源的內阻限制較寬;
(4)共模范圍比較大;
(5)差動輸入電壓范圍較大,大到可以等于電源電壓;
(6)輸出端電位可靈活方便的選用。
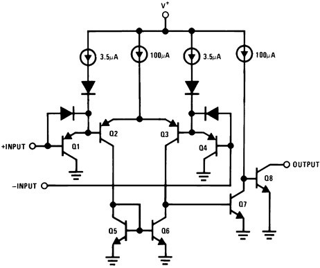
2.功能方框圖

3.參數
每通道靜態電流Max.(mA):0.500
輸出電流Min.(mA):6
響應時間(由低至高)(us):0.300
工作電壓Min. (V):2
工作電壓Max. (V):30
共模輸入電壓VICRMin.(V):-
共模輸入電壓VICRMax.(V):3.500
輸入失調電壓(25℃)Max.(mV):5
滿幅:No
通道數:4
封裝/溫度(℃):PDIP-14/0~70
描述:四路差分比較器
4.引腳圖

引腳功能表:

5.LM339與LM339N的區別
LM339N為四路電壓比較器,采用雙列直插14腳封裝,最高工作電壓為±18V,功耗為265mW,應用在電磁爐等產品中。兼容或代換參考型號:LM339、IR2339、μA339PC,μPC339C、TA75339。
(1)LM339共模范圍非常大,為0v到電源電壓減1.5v;LM339N電源電壓范圍寬,單電源為2--36V,雙電源電壓為正負1V--正負18V;
(2)LM339電壓比較器芯片內部裝有四個獨立的電壓比較器,LM339是很常見的集成電路。利用LM339可以方便的組成各種電壓比較器電路和振蕩器電路。
電話:18923864027(同微信)
QQ:709211280
〈烜芯微/XXW〉專業制造二極管,三極管,MOS管,橋堆等,20年,工廠直銷省20%,上萬家電路電器生產企業選用,專業的工程師幫您穩定好每一批產品,如果您有遇到什么需要幫助解決的,可以直接聯系下方的聯系號碼或加QQ/微信,由我們的銷售經理給您精準的報價以及產品介紹

