穩壓二極管又叫齊納二極管,利用pn結反向擊穿狀態,其電流可在很大范圍內變化而電壓基本不變的現象,制成的起穩壓作用的二極管。穩壓管主要被作為穩壓器或電壓基準元件使用。
上面都是抄的。實際使用穩壓二極管的時候才發現有問題,穩壓二極管并不是能夠理想的將電壓箝位到穩壓值。例如下圖所示:

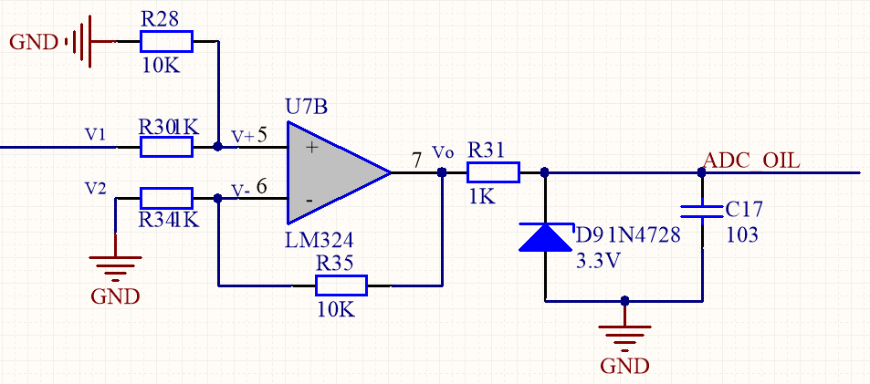
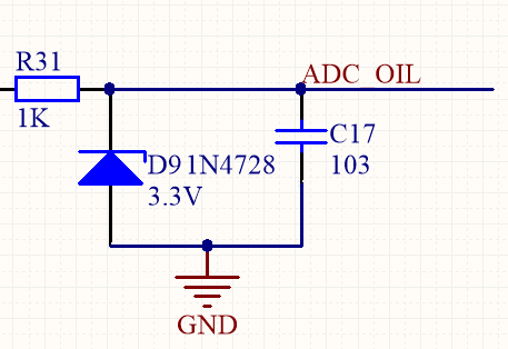
前段采集到信號之后使用運放放大之后輸入到單片機的ADC中去,只看輸出電路:

電容C17是采樣保持電容,不用管。電阻R31和穩壓管D9組成穩壓電路,按道理來說如果輸出的電壓大于3.3V的話會被穩壓二極管箝位到3.3V,但是現實不是這樣的,穩壓二極管有自己的特性曲線,把電路中的1N4728穩壓管換成BZT52C3V3來說明
我截取圖如下:

我們看C3V3那條曲線,可以看出來當穩壓二極管的電流為0的時候,齊納電壓為1.8V左右,也就是說當我的電路上的限流電阻R31的阻值無限大的時候通過二極管的電流近乎為0,輸出電壓為1.8V左右。當電阻R31的阻值很小的時候不考慮前段輸出的內阻的情況下通過二極管的電流非常大,這時候輸出的電壓能夠達到3.5V到4.0V之間。顯然上訴兩種情況中穩壓二極管都沒有很好的發揮自己的職責,按道理我需要的是一個特性曲線如下圖紅線的穩壓二極管:

當前端輸入電壓小于3.3V時,穩壓管的輸出和前端輸入保持一致,當前端輸入電壓大于3.3V時,穩壓管輸出3.3V電壓?,F實是沒有這樣理想的穩壓二極管。我們只能做出妥協。
假設上面的原理圖中輸入電壓為Uo,穩壓管的電壓為Ui,R31的阻值為R,通過二極管的電流為i,這時候可以得到一個公式:
i = (Uo - Ui) / R
變形等到i關于Ui的方程:
i = (-1/R) * Ui + Uo/R
這個方程在穩壓管的特性曲線上繪制出來:

方程的截距為Uo/R,即短路穩壓管時的電流。方程與X軸的交點為Ui=Uo。這條直線和C3V3曲線的焦點就是穩壓管的工作點。但是我們的方程還沒有確定,因為Uo和R的值沒有定下來。我們知道前端輸入的電壓是有運放輸出的,運放的工作電壓為5V,所以運放的輸出電壓最大不會超過5V,這樣我們假設Uo的范圍在0到5V之間。
然后由于我們的單片機系統的AD部分的參考電壓是3.3V,我們希望穩壓管的輸出電壓不要超過3.3V,我們需要上面的方程和特性曲線的交點不能大于3.3V,假設正好交點就是3.3V,這時候通過穩壓管的電流為5mA(穩壓管數據手冊提供的Test Current),當我們的方程正好通過此點的時候:

穩壓管的輸出電壓正好是3.3V,我稱這個點為參考點。若方程與曲線的交點在參考點下面的話,穩壓管的輸出電壓小于3.3V,若方程與曲線的交點在參考點上面的話,穩壓管的輸出電壓大于3.3V,對單片機會造成影響,甚至是燒毀。
輸出電壓高于3.3V是非正常的狀態,正常狀態下運放傳過來的電壓是小于等于3.3V的,并且我們需要運放的輸出電壓Uo和穩壓管的輸出電壓在小于3.3V的時候是相等的Uo=Ui,當運放的輸入電壓小于等于3.3V的時候,方程與X軸的交點為Ui≤3.3V,這時候方程與曲線的交點永遠小于參考點,因為方程不可能是豎直的,交點處的Ui小于3.3V,也就是說我們運放輸出了3.3V,穩壓管輸出電壓輸出小于3.3V,這時候導致信號失真,也就是輸入信號和輸出信號不一致,這在AD采集系統中是絕對不允許的,因為差一點電壓表示的是對應測量值的改變。

那么遇到這個問題怎么辦呢?我們剛才發現了一點,特性曲線與X軸的交點不是Ui=0而是Ui=1.8V左右,這時候當我們的運放傳過來的電壓小于1.8V的時候Uo和Ui的值是相同的,就是說沒有信號失真的發生:

可以看到方程和曲線的交點永遠在X軸上,也就是Ui = Uo。但是這樣做使我們的量程縮小了,從0到3.3V縮小到.倒1.8V,AD檢測精度降低了,這是一種妥協,沒有辦法,除非不用穩壓管,但是為了系統的穩定性,還是在穩定性和精度上進行一個平衡!當然了,可以選取特性曲線好一點的穩壓管(更貴),這時候穩壓管特性曲線與X軸的交點可能是2.0V以上了。
當然了,也可以耍耍小聰明,我們觀察特性曲線可以看到3.9V穩壓管的特性曲線C3V9,與X軸的交點處Ui大約為3V,當穩壓管的電流約為1mA的時候Ui為3.3V左右,也就是我們可以用3.9V的穩壓管來做穩壓,方程圖如下:
這里寫圖片描述
正常情況下,運放輸出電壓在3.3V范圍內,方程與曲線的交點在X軸上,參考下面那條紅線。超出3.3V的時候,為了保證方程和曲線的交點在參考點的下方,我們需要將方程的斜率降低,這樣才能使得方程與曲線交點滿足Ui≤3.3V,方程的斜率是(-1/R),降低斜率就是增大R值,一切變簡單了,我們可以使用3.9V的穩壓管,然后增大R31的阻值即可。大致我們可以發現當Ui=3.3V的時候,i為1mA左右,我們將這個點帶入到方程:
1mA = -3.3/R + Uo/R
Uo取最大值5V的時候計算出來R=1700歐姆。也就是說當R大于等于1700歐姆(取2K保險起見),Uo小于等于5V的時候,方程和曲線的交點恒小于參考點。同時這時候我們的不失真電壓范圍為0到3V,遠遠大于使用3.3V穩壓管時的0到1.8V。
電話:18923864027(同微信)
QQ:709211280
〈烜芯微/XXW〉專業制造二極管,三極管,MOS管,橋堆等,20年,工廠直銷省20%,上萬家電路電器生產企業選用,專業的工程師幫您穩定好每一批產品,如果您有遇到什么需要幫助解決的,可以直接聯系下方的聯系號碼或加QQ/微信,由我們的銷售經理給您精準的報價以及產品介紹

