LM317是應用最為廣泛的電源集成電路之一,它不僅具有固定式三端穩壓電路的最簡單形式,又具備輸出電壓可調的特點。此外,還具有調壓范圍寬、穩壓性能好、噪聲低、紋波抑制比高等優點。lm317是可調節3端正電壓穩壓器,在輸出電壓范圍1.2伏到37伏時能夠提供超過1.5安的電流,此穩壓器非常易于使用。
LM317 中文資料
LM317 是三端可調正穩壓器集成電路。LM317 的輸出電壓范圍是 1.2V 至 37V,負載電流最大為 1.5A。它的使用非常簡單,僅需兩個外接電阻來設置輸出電壓。此外它的線性調整率和負載調整率也比標 準的固定穩壓器好。LM317 內置有過載保護、安全區保護等多種保護電路。通常 LM317 不需要外接電容,除非輸入濾波電容到 LM317 輸入端的連線超過 6 英寸(約 15 厘米)。使用輸出電容能改變瞬態響應。調整端使用濾波電容能得到比標準三端穩壓器高的多的紋波抑制比。LM317 能夠有許多特殊的用法。比如 把調整端懸浮到一個較高的電壓上,可以用來調節高達數百伏的電壓,只要輸入輸出壓差不超過 LM317 的極限就行。當然還要避免輸出端短路。還 可以把調整端接到一個可編程電壓上,實現可編程的電源輸出。


LM317 中文資料
特性簡介
可調整輸出電壓低到 1.2V。保證 1.5A 輸出電流。典型線性調整率 0.01%。典型負載調整率 0.1%。80dB 紋波抑制比。輸出短路保護。過流、過熱保護。調整管安全工作區保護。標準三端晶體管封裝。
電壓范圍
LM317 1.25V 至 37V 連續可調。
引腳圖及功能

LM317 有三個管腳,
第一引腳,為電壓調節腳;
第二引腳,為電壓輸出腳;
第三引腳,為電壓輸入腳。
工作原理:
LM317 工作原理:輸入最大電壓為 30 多伏,輸出電壓 1.5--32V 電流 1.5A 。不過在用的時候要注意功耗問題,注意散熱問題。LM317 有三個引腳 . 一個輸入一個輸出一個電壓調節。輸入引腳輸入正電壓,輸出引腳接負載, 電壓調節引腳一個引腳接電阻(200 左右)在輸出引腳,另一個接可調電阻(幾 K)接于地。輸入和輸出引腳對地要接濾波電容。
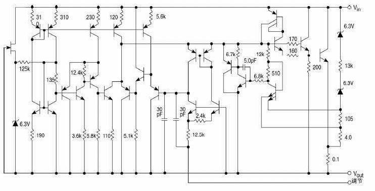
內部結構

LM317 內部原理圖
作用和用途
LM317 的實際應用:
LM317 作為輸出電壓可變的集成三端穩壓塊,是一種使用方便、應用廣泛的集成穩壓塊。317 系列穩壓塊的型號很多:例如 LM317HVH、W317L 等。電子愛好者經常用 317 穩壓塊制作輸出電壓可變的穩壓電源。
穩壓電源的輸出電壓可用下式計算,Vo=1.25(1+R2/R1)。僅僅從公式本身看,R1、R2 的電阻值可以隨意設定。然而作為穩壓電源的輸出電壓計算公式,R1 和 R2 的阻值是不能隨意設定的。
首先 317 穩壓塊的輸出電壓變化范圍是 Vo=1.25V—37V(高輸出電壓的 317 穩壓塊如 LM317HVA、LM317HVK 等,其輸出電壓變化范圍是 Vo=1.25V—45V),所以 R2/R1 的比值范圍只能是 0—28.6。
其次是 317 穩壓塊都有一個最小穩定工作電流,有的資料稱為最小輸出電流,也有的資料稱為最小泄放電流。最小穩定工作電流的值一般為 1.5mA。由于 317 穩壓塊的生產廠家不同、型號不同,其最小穩定工作電流也不相同,但一般不大于 5mA。當 317 穩壓塊的輸出電流小于其最小穩定工作電流時,317 穩壓塊就不能正常工作。當 317 穩壓塊的輸出電流大于其最小穩定工作電流時,317 穩壓塊就可以輸出穩定的直流電壓。如果用 317 穩壓塊制作穩壓電源時(如圖所示),沒有注意 317 穩壓塊的最小穩定工作電流,那么你制作的穩壓電源可能會出現下述不正常現象:穩壓電源輸出的有載電壓和空載電壓差別較大。
要解決 317 穩壓塊最小穩定工作電流的問題,可以通過設定 R1 和 R2 阻值的大小,而使 317 穩壓塊空載時輸出的電流大于或等于其最小穩定工作電流,從而保證 317 穩壓塊在空載時能夠穩定地工作。此時,只要保證 Vo/(R1+R2)≥1.5mA,就可以保證 317 穩壓塊在空載時能夠穩定地工作。上式中的 1.5mA 為 317 穩壓塊的最小穩定工作電流。當然,只要能保證 317 穩壓塊在空載時能夠穩定地工作,Vo/(R1+R2)的值也可以設定為大于 1.5mA 的任意值。
經計算可知 R1 的最大取值為 R1≈0.83KΩ(由于輸出端比調節端的電位始終高 1.25V,而有得保證輸出至少有 1.5mA 的電流,1.25/1.5*1000 可得,再加上調節端沒有電流輸出,所以 R1 與 R2 是串聯的關系可得輸出電壓的公式)。又因為 R2/R1 的最大值為 28.6。所以 R2 的最大取值為 R2≈23.74KΩ。在使用 317 穩壓塊的輸出電壓計算公式計算其輸出電壓時,必須保證 R1≤0.83KΩ,R2≤23.74KΩ兩個不等式同時成立,才能保證 317 穩壓塊在空載時能夠穩定地工作。
當然在 317 穩壓塊的輸出端并聯泄流電阻 R(如圖所示),也可以為 317 穩壓塊提供最小穩定工作電流。但是,由于并聯的泄流電阻不能隨輸出電壓的變化而變化,如果要保證 317 穩壓塊在輸出電壓為 1.25V 時,其輸出電流大于其最小穩定工作電流,則在 317 穩壓塊的輸出電壓為 37V 時,流過泄流電阻的電流就太大了,這樣不僅浪費了電能,而且增加了 317 穩壓塊的負擔,不是一種妥當的辦法。
在應用中,為了電路的穩定工作,在一般情況下,還需要接二極管作為保護電路,防止電路中的電容放電時的高壓把 317 燒壞。
烜芯微專業制造二極管,三極管,MOS管,橋堆等20年,工廠直銷省20%,4000家電路電器生產企業選用,專業的工程師幫您穩定好每一批產品,如果您有遇到什么需要幫助解決的,可以點擊右邊的工程師,或者點擊銷售經理給您精準的報價以及產品介紹
烜芯微專業制造二極管,三極管,MOS管,橋堆等20年,工廠直銷省20%,4000家電路電器生產企業選用,專業的工程師幫您穩定好每一批產品,如果您有遇到什么需要幫助解決的,可以點擊右邊的工程師,或者點擊銷售經理給您精準的報價以及產品介紹

