升壓器 12v 升 220v 電路其實就是一個震蕩電路,就是把直流電變成交流電,然后通過變壓器升壓變成 220V,然后在輸出端接上用電器即可。
12v 轉 220v 逆變器由逆變電路、邏輯控制電路、濾波電路三大部分組成,主要包括輸入接口、電壓啟動回路、MOS 開關管、PWM 控制器、直流變換回路、反饋回路、LC 振蕩及輸出回路、負載等部分。
控制電路控制整個系統的運行,逆變電路完成由直流電轉換為交流電的功能,濾波電路用于濾除不需要的信號,逆變器的工作過程就是這樣子的了。其中逆變電路的工作還可以細化為:首先,振蕩電路將直流電轉換為交流電;其次,線圈升壓將不規則交流電變為方波交流電;最后,整流使得交流電經由方波變為正弦波交流電。
升壓器 12v 升 220v 電路圖(一)
原理圖如下圖所示,采用了功率較大的三極管 2N3055,而電阻只用了兩個,且最好電阻的功率選大一點,這樣電路的輸出功率也會相應地增加,上圖中用的是 1W 的 400 歐姆電阻,如果沒有 1W 的也沒關系,現在用到的最多的是 1/4W 的電阻,只要選擇四個電阻并聯大約是 400Ω就可以了。

升壓器 12v 升 220v 電路圖(二)

升壓器 12v 升 220v 電路圖(三)
如下圖,我們也可以清楚看到需的元件還有各個元件之間的連接情況,在電路功能上,除了變壓器 T1 用來升壓,電源 V1 用來供電之外,剩下的原件就是產生矩形波的電路。在電阻選擇上 R1 和 R2 一般在 1.2k-4.7k 之間,三極管無特別要求根據變壓器的容量選擇,容量大就用功率大點的;變壓器可用普通控制變壓器,只要有兩組 12V 就行,我們這個原理圖中選擇器件為變壓器 0v-12V-12V,三極管用的達林頓管 MJ11032,電阻 4.7k,輸出功率能夠達到百瓦左右,也不算小了,不過變壓器的功率要選大點了,否則輸出功率沒有那么大。

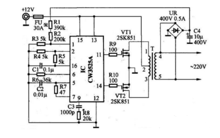
(四)升壓器 12v 升 220v 電路圖
此逆變器主要由 MOS 場效應管,普通電源變壓器構成。其輸出功率取決于 MOS 場效應管和電源變壓器的功率。
烜芯微專業制造二極管,三極管,MOS管,橋堆等20年,工廠直銷省20%,4000家電路電器生產企業選用,專業的工程師幫您穩定好每一批產品,如果您有遇到什么需要幫助解決的,可以點擊右邊的工程師,或者點擊銷售經理給您精準的報價以及產品介紹

