這幾天專門給逆變器的后級,也就是大家熟悉的 H 橋電路換上了 IGBT 管子,用來深入了解相關的特性。
大家都知道,IGBT 單管相當的脆弱,同樣電流容量的 IGBT 單管,比同樣電流容量的 MOSFET 脆弱多了,也就是說,在逆變 H 橋里頭,MOSFET 上去沒有問題,但是 IGBT 上去,可能開機帶載就炸了。這一點很多人估計都深有體會。當時我看到做魚機的哥們用 FGH25N120AND 這個,反映很容易就燒了,當時不以為然。
只到我在工作中遇到,一定要使用 IGBT 的時候,我才發現我錯了,當初我非常天真的認為,一個 IRFP460,20A/500V 的 MOSFET,我用個 SGH40N60UFD40A/600V 的 IGBT 上去怎么樣也不會炸的吧,實際情況卻是,帶載之后,突然加負載和撤銷負載,幾次下來就炸了,我以為是電路沒有焊接好,然后同樣的換上去,照樣炸掉,這樣白白浪費了好多 IGBT。
后來發現一些規律,就是采用峰值電流保護的措施就能讓 IGBT 不會炸,下面我就會將這些東西一起詳細的說一說,說的不好請大家見諒,這個帖子會慢慢更新,也希望高手們多多提出意見。
我們將這個問題看出幾個部分來解決:
1,驅動電路;
2,電流采集電流;
3,保護機制;
一、驅動電路
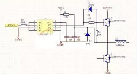
這次采用的 IGBT 為 IXYS 的,IXGH48N60B3D1,詳細規格書如下:IXGH48N60B3D1
驅動電路如下:


這是一個非常典型的應用電路,完全可以用于 IGBT 或者 MOSFET,但是也有些不一樣的地方。
1,有負壓產生電路,
2,隔離驅動,
3,單獨電源供電。
首先我們來總體看看,這個電路沒有保護,用在逆變上 100%炸,但是我們可以將這個電路的實質摸清楚。
先講講重點:
1:驅動電阻 R2,這個在驅動里頭非常重要,圖上還有 D1 配合關閉的時候,讓 IGBT 的 CGE 快速的放電,實際上看需要,這個 D1 也可以不要,也可以在 D1 回路里頭串聯一個電阻做 0FF 關閉時候的柵極電阻。
下面發幾個波形照片,不同的柵極電阻,和高壓 HV+400V 共同產生作用的時候,上下 2 個 IGBT 柵極的實際情況。


上面的圖,是在取消負壓的時候,上下 2 管之間的柵極波形,柵極電阻都是在 10R 情況下。
上面的圖是在不加 DC400V 情況下測量 2 管 G 極波形,下圖是在 DC400V 情況下,2 管的柵極波形。
為何第二個圖會有一個尖峰呢。這個要從 IGBT 的內部情況說起,簡單來說,IGBT 的 GE 上有一個寄生的電容,它和另外的 CGC 一個寄生電容共同組成一個水池子,那就是 QG,其實這個和 MOSFET 也很像的。
那么在來看看為何 400V 加上去,就會在下管上的 G 級上產生尖峰。借花獻佛,抓個圖片來說明:


如上圖所示,當上官開通的時候,此時是截止的,由于上官開通的時候,這個時候要引入 DV/DT 的概念,這個比較抽象,先不管它,簡單通俗的說就是上管開通的時候,上管等效為直通了,+DC400V 電壓立馬加入到下管的 C 級上,這么高的電壓立刻從 IGBT 的寄生電容上通過產生一個感應電流,這個感應電流上圖有公式計算,這個電流在 RG 電阻和驅動內阻的共同作用下,在下管的柵極上構成一個尖峰電壓,如上面那個示波器的截圖所示。到目前為止,沒有引入米勒電容的概念,理解了這些,然后對著規格書一看,米勒電容是什么,對電路有何影響,就容易理解多了。
這個尖峰有許多壞處,從上面示波器截圖可以看出來,在尖峰時刻,下管實際上已經到 7V 電壓了,也就是說,在尖峰的這個時間段內,上下 2 個管子是共同導通的。下管的導通時間短,但是由于有 TON 的時間關系在里面,所以這個電流不會太大。管子不會炸,但是會發熱,隨著傳輸的功率越大,這個情況會更加嚴重,大大影響效率。
本來是要發出加入負壓之后波形照片,負壓可以使這個尖峰在安全的電平范圍內。示波器需要 U 盤導出位圖,這樣清晰,今天發懶沒有摸儀器了,后面再去補上去。
二,電流采集電路
說到這一步,就是離保護不遠了,我的經驗就是電流采集速度要很快,這樣才能在過流或短路的時候迅速告訴后面的電路 ->,這里出問題了。讓 IGBT 迅速安全的關閉。
這個電路該如何實現呢?對于逆變電路,我們可以直接用電阻采樣,也可以用 VCE 管壓降探測方式。管壓降探測這個論壇里有多次討論出現過,但是都沒有一個真正能用,真正實際應用過,測試過的電路(專用驅動芯片例外),這是因為每種實際應用的參數大不一樣,比如 IGBT 參數不同,需要調整的參數很多,需要一定的經驗做調整。
我們可以從最簡單的方式入手,采用電阻檢測這個電流,短路來了,可以在電阻上產生壓降,用比較器和這個電壓進行比較,得出最終是否有過流或者短路信號。
用這個圖就可以了,因為原理非常簡單,就一個比較的作用,大家實現起來會非常容易,沒有多少參數可以調整的。


上圖是采樣 H 橋對地的電流,舉個例子:如果 IGBT 是 40A,我們可以采取 2 倍左右的峰值電流,也就是 80A,對應上圖,RS 為 0.01R,如果流入超過 80A 脈沖電流那么在該電阻上產生 0.01R*80A=0.8V 電壓,此電壓經過 R11,C11 消隱之后到比較器的+端,與來自 - 端的基準電壓相比較,圖上的 - 端參考電阻設置不對,實際中請另外計算,本例可以分別采用 5.1K 和 1K 電阻分壓變成 0.81V 左右到 - 端,此時如果采樣電阻 RS 上的電壓超過 0.8V 以上,比較器立即翻轉,輸出 SD 5V 電平到外部的電路中。這個變化的電平信號就是我們后面接下來需要使用的是否短路過流的信號了。
有了這個信號了,那我們如何關閉 IGBT 呢?我們可以看情形是否采取軟關閉,也可以采取直接硬關閉。
采取軟關閉,可以有效防止在關閉的瞬間造成電路的電壓升高的情況,關閉特性非常軟,很溫柔,非常適合于高壓大功率的驅動電路。
如果采取硬關閉,可能會造成高壓 DC 上的電壓過沖,比如第一圖中的 DC400V 高壓可能變成瞬間變成 DC600V 也說不定,當時我看一些資料上的記載的時候,非常難以理解:關就關了嘛,高壓難道還自己升上去了?實際情況卻是真實存在的。
如果大家難以理解,可以做個試驗,家里有水塔的,最清楚,水塔在很高的樓上,水龍頭在一樓,打開水龍頭,水留下來了,然后用極快的速度關閉這個水龍頭,你會聽到水管子有響聲,連水管子都會要震動一下(不知道說的對不對,請高手指正,在此引入水龍頭這個例子還得感謝我讀書的時候,老師看我們太笨了,講三極管特性原理的時候打的比喻,在此我要感謝他),IGBT 在橋電路的原理同樣如此。在 IGBT 嚴重短路的時候,如果立馬硬關閉 IGBT,輕則只是會在母線上造成過沖的感應電壓(至于為何會過沖可以查相關資料,很多資料都說到了),管子能抗過去,比如你在直流高壓母線上并聯了非常好的吸收電容,有多重吸收電路等等……
重則,管子關閉的時候會失效,關了也沒有用,IGBT 還是會被過沖電壓擊穿短路,而且這個短路是沒有辦法恢復的,會立即損壞非常多的電路。有時候沒有過壓也能引起這種現象,這個失效的原理具體模型本人未知,但是可以想象的是可能是由于管子相關的其他寄生電容和米勒電容共同引起失效的,或者是由于在過流,短路信號發生時候,IGBT 已經發生了擎柱效應就算去關,關也關不死了。
還有第三種方式,是叫做:二級關閉,這種方式簡單來說,就是檢測到了短路,過流信號,PWM 此時這個脈沖并沒有打算軟關閉或直接關閉,而是立即將此時刻對應的 VGE 驅動脈沖電壓降低到 8V 左右以此來判斷是否還是在過流或短路區域,如果還是,繼續沿用這個 8V 的驅動,一直到設定的時間,比如多個個 us 還是這樣就會立即關了,如果是,PWM 將會恢復正常。這種方式一般可能見到不多,所以我們不做深入研究。
理解了這些,我們可以看情況來具體采用那些關閉的方式,我認為在 2KW 級別中,DC380V 內,直接采取硬關閉已經可以滿足要求了,只需要在 H 橋上并聯吸收特性良好的一個電容,就可以用 600V 的 IGBT 了。
關鍵的一點就是檢測時候要快速,檢測之后要關閉快速,只有做到了快,IGBT 就不會燒。
烜芯微專業制造二極管,三極管,MOS管,橋堆等20年,工廠直銷省20%,4000家電路電器生產企業選用,專業的工程師幫您穩定好每一批產品,如果您有遇到什么需要幫助解決的,可以點擊右邊的工程師,或者點擊銷售經理給您精準的報價以及產品介紹
烜芯微專業制造二極管,三極管,MOS管,橋堆等20年,工廠直銷省20%,4000家電路電器生產企業選用,專業的工程師幫您穩定好每一批產品,如果您有遇到什么需要幫助解決的,可以點擊右邊的工程師,或者點擊銷售經理給您精準的報價以及產品介紹

