隔離式LED驅動電源系列方案介紹
LED照明作為一種革命性的節能照明技術,正在飛速發展。然而,LED驅動電源的要求也在不斷提高。高效率、高功率因數、安全隔離、符合EMI標準、高電流控制精度、高可靠性、體積小、成本低等正成為LED驅動電源的關鍵評價指標。
LED驅動電源的具體要求
LED是低壓發光器件,具有長壽命、高光效、安全環保、方便使用等優點。對于市電交流輸入電源驅動,隔離輸出是基于安全規范的要求。LED驅動電源的效率越高,則越能發揮LED高光效,節能的優勢。同時高開關工作頻率,高效率使得整個LED驅動電源容易安裝在設計緊湊的LED燈具中。高恒流精度保證了大批量使用LED照明時的亮度和光色一致性。
10W以下功率LED燈杯應用方案
目前10W以下功率LED應用廣泛,眾多一體式產品面世,即LED驅動電源與LED燈整合在一個燈具中,方便了用戶直接使用。典型的燈具規格有GU10、E27、PAR30等。
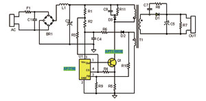
針對這一應用,我們設計了如下方案(見圖1)。


圖1 基于AP3766的LED驅動電路原理圖
該方案特點如下:
1 基于最新的LED專用驅動芯片AP3766,采用原邊控制方式,無須光耦和副邊電流控制電路,實現隔離恒流輸出,電路結構簡單。通過電阻R5檢測原邊電流,控制原邊電流峰值恒定,同時控制開關占空比,保持輸出二極管D1的導通時間和整個開關周期時間比例恒定,實現了輸出電流的恒定。
2 AP3766采用專有的“亞微安啟動電流”技術,僅需0.6μA的啟動電流,因此降低了啟動電阻R1和R2上的功耗,提高了系統效率。典型5W應用效率大于80%,空載功耗小于30mW。
3 AP3766采用恒流收緊技術實現垂直的恒流特性,恒流精度高。
4 電路元件數量少,AP3766采用SOT-23-5封裝,體積小,整個電路可以安裝在常用規格燈杯中。
5 安全可靠,隔離輸出,具有輸出開路保護、過壓保護及短路保護功能。
6 功率開關管采用三極管,省去了高壓場效應管,系統成本低。
圖2為該方案的5W應用電路樣機實物照片。圖3是基于AP3766的5W LED驅動裝置實物照片。圖4為基于AP3766的5W LED驅動電路滿載效率隨交流輸入電壓變化曲線。圖5為基于AP3766的5W LED驅動電路滿載輸出IV特性曲線。


圖2 基于AP3766的5W LED驅動電路樣機實物照片


圖3 基于AP3766的5W LED驅動裝置實物照片


圖4 基于AP3766的5W LED驅動電路效率曲線

圖5 基于AP3766的5W

圖5 基于AP3766的5W
10~60W功率LED路燈、LED直管燈應用方案
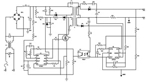
IEC國際電工委員會對照明燈具提出明確的諧波要求,即IEC61000-3-2標準。因此對于較大功率LED照明應用,采用功率因數校正(PFC)控制技術成為必需。對于60W以下應用,有高性價比單級PFC控制方案,該方案電路原理圖如圖6所示。


圖6 基于AP166+AP4313的LED驅動電路原理圖
該方案特點有:
1 單級PFC方案,只用一級反激式電路拓撲,同時實現功率因數校正和隔離恒流輸出。元件數量少、體積小、性價比高。
2 高功率因數,采用有源功率因數校正控制芯片AP1661,功率因數PF>0.9,滿足IEC61000-3-2諧波標準。
3 采用副邊恒壓恒流控制芯片AP4313,恒流精度高,輸出電流誤差<3%。
4 高效率,滿載效率高達90%。
5 安全可靠,隔離輸出,具有輸出開路保護,過壓保護及短路保護功能。


AP1661是一款工作于臨界導通模式下的有源功率因數校正控制芯片,可廣泛應用于開關電源、LED驅動和電子鎮流器的預調整變換器控制。該芯片內部包括1個啟動定時器可滿足待機應用要求,1個能實現接近于1的功率因數的單象限乘法器和1個零電流檢測模塊確保臨界斷續方式工作。AP1661的圖騰柱驅動輸出能夠為外部MOSFET或IGBT提供最大600mA驅動電流和800mA關斷電流能力。采用了先進的雙極型互補金屬氧化物半導體設計和制造工藝,具有低啟動電流,低工作電流和低功耗的特點。AP1661同時具有完善的保護功能,包括過壓保護、帶有滯后的輸入欠壓鎖定和乘法器輸出嵌位以限制開關最大峰值電流。圖7為該方案60W應用電路樣機實物照片。圖8為應用該方案LED直管燈實物照片。


圖7 基于AP1661+AP4313的60W LED驅動電路樣機實物照片


圖8 LED直管燈實物照片
60~150W大功率LED路燈應用方案
在戶外照明部分,中國每年路燈市場需求量都在2000萬盞以上,中國城市改造、城鎮建設、住宅建設及道路建設對于大功率、高亮度、節能的LED路燈產品的市場需求是極其龐大的。
在更大功率應用條件下,單級PFC電路難以同時兼顧PFC預調整和反激電路輸出恒流調整性能,這時需要采用兩級電路架構實現這一目標。因此,有新推出的PFC+PWM 兩級架構電路拓撲方案,該方案電路原理圖如圖9所示。


圖9 基于AP1661+AP3102的LED驅動電路原理圖
該電路采用Boost PFC+Flyback兩級拓撲結構,控制芯片采用PFC控制芯片AP1661,PWM控制芯片AP3102和副邊恒流控制芯片AP4310。該電路方案優點是輸入/輸出電容小,輸出紋波小,隔離輸出,功率因數高,電流精度控制在2%以內,可靠性高。圖10為該方案的90W應用電路樣機實物照片。圖11為應用該方案大功率LED路燈燈具照片。圖12為90W樣機滿載效率測試結果。


圖10 基于AP1661+AP3102的60W LED驅動電路樣機實物照片


圖11 大功率LED路燈燈具照片


圖12 90W LED電源滿載效率曲線
烜芯微專業制造二極管,三極管,MOS管,橋堆等20年,工廠直銷省20%,4000家電路電器生產企業選用,專業的工程師幫您穩定好每一批產品,如果您有遇到什么需要幫助解決的,可以點擊右邊的工程師,或者點擊銷售經理給您精準的報價以及產品介紹
烜芯微專業制造二極管,三極管,MOS管,橋堆等20年,工廠直銷省20%,4000家電路電器生產企業選用,專業的工程師幫您穩定好每一批產品,如果您有遇到什么需要幫助解決的,可以點擊右邊的工程師,或者點擊銷售經理給您精準的報價以及產品介紹

