為了節約電力資源,各種節能的電力電子技術產品的研發日益受到重視。由此,提出了一種延時關斷的電路,通過單刀雙擲開關、雙向可控硅、單穩態觸發器、555 定時器、光耦合雙向可控硅驅動器來實現。以雙向可控硅作為驅動電路,電磁干擾小,同時電路結構簡單、安全可靠、成本低廉。在節省電力資源的同時保證了安全性能,因此,該電路在照明設備、家用電器和各類工業設備中均具有廣泛的應用前景。
1 驅動控制器件的選取
1. 1 雙向可控硅BT138
為了達到與電源隔離的目的,應選用耐壓高、響應快的雙向可控硅。B T138 是Philip s 公司推出的TO220 封裝三端雙向可控硅,耐壓600 V ,穩態導通電流為12 A 。具有雙向導通響應快的特性,能達到250 V/μs.特別適用于電機控制,工業用照明、加熱設備以及靜態開關等場合。
1. 2 光耦合雙向可控硅驅動器MOC3041
為使B T138 工作穩定,驅動器的選擇很重要。
MOC3041 用于驅動雙向可控硅,具有簡化邏輯控制、零電壓交叉的特性,dV / dt 可達2 000 V/μs ,在溫度控制、電壓驅動和照明控制等領域應用廣泛。
1. 3 雙精度單穩態觸發器CD4538
CD4538 是FAIRCHILD 公司的CMOS4000系列數字IC 芯片,精度高,可進行再觸發。它內部含有2 個單穩態觸發器,一個用于觸發555 定時器,另一個用于驅動MOC3041 ,通過脈沖的上升或下降沿進行觸發,觸發后的輸出脈沖寬度可根據需要設定。本文中CD4538 設定的參數如表1 所示。
表1 CD4538 相關參數表


2 電路工作原理分析
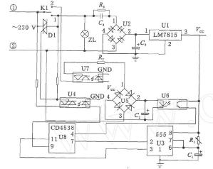
延時可控電路原理如圖1 所示。K1 為單刀雙擲開關,1 和2 分別是2 個觸點;U1 是三端穩壓器LM7815 ;U2 和U5 是整流橋;U3 和U8 分別是555定時器和雙精度單穩態觸發器CD4538 ;D1 為雙向可控硅B T138 .U4 和U7 是光耦合雙向可控硅驅動器MOC3041。其中U4 用于驅動B T138 ;U6 為光電耦合器P521 。


圖1 電路原理
2. 1 電路開通階段
開關K1 置于觸點1 ,ZL 工作的同時,220 V 交流電經過電容C4 降壓、U2 整流,輸出直流15V 電壓V CC 。此時定時器U3 沒有計時,第3 管腳為低電平,觸發器U8 第11 管腳設置為下降沿觸發,此時未經觸發,第9 管腳保持高電平,光耦合驅動器U4導通并驅動可控硅D1 導通。D1 此時導通可防止K1 的誤操作,若K1 在ZL 工作階段不慎被置于中點位置,ZL 可通過D1 獲得電源而繼續正常工作。
2. 2 電路延時階段
開關K1 置于觸點2 ,在K1 從觸點1 斷開的瞬間,穩壓器U1 由電容C3 供電。K1 置于觸點2 后,交流電通過光耦合驅動器U7 ,再經整流橋U5 整流和電容C2 濾波后,使光電耦合器U6 導通,觸發器U8 的第4 管腳獲得高電平觸發,U8 的第7 管腳隨之輸出低電平脈沖,通過555 定時器U3 第2 管腳使U3 被觸發,U3 第3 管腳變為高電平,延時計時開始。
烜芯微專業制造二極管,三極管,MOS管,橋堆等,20年,工廠直銷省20%,1500家電路電器生產企業選用,專業的工程師幫您穩定好每一批產品,如果您有遇到什么需要幫助解決的,可以直接聯系上方的聯系號碼或加QQ,由我們的銷售經理給您精準的報價以及產品介紹
烜芯微專業制造二極管,三極管,MOS管,橋堆等,20年,工廠直銷省20%,1500家電路電器生產企業選用,專業的工程師幫您穩定好每一批產品,如果您有遇到什么需要幫助解決的,可以直接聯系上方的聯系號碼或加QQ,由我們的銷售經理給您精準的報價以及產品介紹

