
三極管開關電路是目前應用頻率最頻繁的開關電路形式之一,運用得當能夠簡化電路結構,并有效減少功耗。今天我們將會在文章中,為大家分享一種能夠做到一鍵開關機的三極管開關電路設計經驗,大家一起來看看吧。
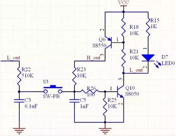
一個低功耗的一鍵開關機電路,這個電路的特點在于關機時所有三極管全部截止幾乎不耗電。


原理很簡單:利用Q10的輸出與輸入狀態相反(非門)特性和電容的電流積累特性。
剛上電時Q6和Q10的發射結均被10K電阻短路所以Q6和Q10均截止,此時實測電路耗電流僅為0.1uA,L_out輸出高,H_out輸出低。
此時C3通過R22緩慢充電最終等于VCC電壓,當按下S3后C3通過R26給Q10基極放電,Q10迅速飽和,Q6也因此飽和,H_out變為高電平,當C3放電到Q10be結壓降0.7V左右時C3不再放電,此時若按鍵彈開C3將進一步放電到Q10的飽和壓降0.3V左右,當再次按下S3,Q10即截止。
這個電路可以完美解決按鍵抖動和長按按鍵跳檔的問題,開關狀態翻轉只發生在按鍵接觸的瞬間,之后即便按鍵存在抖動或長按按鍵的情況開關狀態不會受到影響。
這是因為R22的電阻很大(相對R23,R26,R25)當C3電容的電壓穩定后,R22遠不足以改變Q10的開關狀態,R22要能改變Q10的狀態必須要等S3彈開后C3將流過R22的小電流累積存儲,之后再通過S3的瞬間接觸快速大電流釋放從而改變Q10的狀態。
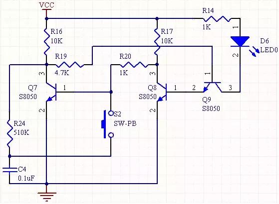
非低功耗的三極管一鍵開關機電路:

烜芯微專業制造二極管,三極管,MOS管,橋堆等,20年,工廠直銷省20%,1500家電路電器生產企業選用,專業的工程師幫您穩定好每一批產品,如果您有遇到什么需要幫助解決的,可以直接聯系上方的聯系號碼或加QQ,由我們的銷售經理給您精準的報價以及產品介紹

烜芯微專業制造二極管,三極管,MOS管,橋堆等,20年,工廠直銷省20%,1500家電路電器生產企業選用,專業的工程師幫您穩定好每一批產品,如果您有遇到什么需要幫助解決的,可以直接聯系上方的聯系號碼或加QQ,由我們的銷售經理給您精準的報價以及產品介紹

