可編程邏輯控制器中的一個關鍵子系統是模擬輸入模塊,它提供了一個高精度前端來測量各種傳感器。但是,在許多情況下,放大器輸入級通過長電纜連接到遠程傳感器,并且容易受到過壓條件的影響。在本文中,我將介紹運算放大器(op-amp)輸入過壓保護的基本概念,并討論如何為過壓故障選擇正確的鉗位保護電路。
輸入模塊中使用的運算放大器的數據表應提供有關電氣過應力條件下絕對最大額定值的規范。電氣過應力狀況分為兩類:靜電放電(ESD)和輸入電氣過應力(EOS)。 ESD事件是兩個人體在不同靜電勢下突然轉移的靜電荷。靜電勢通常可以相隔數千伏,并且電荷轉移通常在幾分之一秒內發生。相反,當電路在相當長的一段時間內暴露于過電壓條件(例如由意外連接引起的故障)時,就會發生EOS事件。這些EOS額定值表示設備可以承受而不會損壞的最大電源電壓,輸入電壓和輸入電流。
通常,運算放大器具有內部ESD保護結構,旨在在制造和生產測試期間保護運算放大器。 ESD保護中使用的三種常見結構(如圖1所示)是串聯電阻器,轉向二極管和吸收器件。轉向二極管導通,將ESD脈沖從敏感電路元件引向吸收裝置。吸收裝置吸收ESD脈沖的能量并限制電壓電平以防止損壞。






圖1通常,運算放大器內部包含三個ESD保護結構。
運算放大器對EOS的最大額定值取決于內部ESD二極管可以承受的最大電壓和連續電流。但是,這些結構并不是為了保護設備免受電路故障期間可能發生的更長的EOS事件影響。取而代之的是,可能需要外部電路鉗位來保護運算放大器輸入電路免受EOS事件的影響。肖特基二極管和串聯電阻是幫助保護運算放大器輸入免受過壓故障的一種原因。
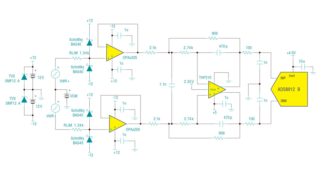
讓我們考慮一下圖2所示的±10V模擬輸入模塊電路。在該電路中,運算放大器緩沖器提供了高輸入阻抗,可與各種傳感器接口。 THP210全差分放大器(FDA)對緩沖的信號進行衰減和電平轉換,以驅動模數轉換器。 FDA是一款精密,低噪聲,低漂移的放大器,配置為轉折頻率為100 kHz的二階Butterworth低通濾波器。
圖2該高阻抗±10V模擬輸入模塊的前端使用肖特基二極管和其他元件來保護運算放大器免受EOS事件的影響。
本示例中顯示了兩種類型的保護電路,其中的鉗位電路旨在為±40 V連續過壓故障提供輸入保護。瞬態電壓抑制(TVS)二極管用于鉗位電源軌,吸收鉗位電路電流,以使電源保持在運算放大器的±20V絕對電源額定值以下。 TVS二極管類似于齊納二極管,但設計用于快速,大的瞬態功耗。所示的SMF12A是單向TVS,具有12 V的反向隔離電壓,14.7 V的擊穿電壓和19.9 V的最大鉗位電壓。使用1.24-kΩ時,±40V故障期間的電流限制為20 mA。 ,1/2 W RLIMIT電阻,如圖3所示。
運放輸入中使用的肖特基二極管具有金屬半導體結,其正向壓降低于硅結二極管(例如,運放中用于ESD保護的二極管)。圖3詳細說明了外部保護鉗位電路的此屬性與那些內部ESD二極管一起工作的方式。
在此示例中,BAS40是小信號肖特基二極管,在1 mA時的正向電壓接近380 mV。相比之下,內部ESD結構在相同的正向電流下具有約550 mV的正向電壓。因此,肖特基二極管在放大器的內部ESD二極管之前導通,并且大多數涌入電流流過外部鉗位電路。內部ESD結構只能承受10 mA的電流,而外部肖特基二極管可以處理高達200 mA的正向連續電流,從而提供強大的保護。
圖3此常用的運算放大器輸入保護肖特基二極管鉗位在內部二極管之前導通,從而使大部分浪涌電流流過外部二極管。
盡管外部肖特基二極管鉗位電路提供了強大的過壓保護,但該鉗位電路的缺點是會引入信號誤差。在正常工作期間,反向偏置的肖特基二極管會顯示反向漏電流,該電流會流過RLIMIT電阻,從而產生不希望的偏移。本示例中使用的BAS40提供200 nA的極低泄漏電流,從而使失調誤差保持最小。您還可以選擇減小RLIMIT電阻以最小化這些失調誤差,但要權衡的是增加故障電流。故障電流的這種增加將需要一個額定功率更高的電阻。
但是,二極管泄漏電流可能會隨著反向電壓的變化而略有變化。因此,二極管之間反向漏電流的失配會引起小的非線性誤差,這是輸入電壓的函數。此外,二極管的泄漏電流隨溫度呈指數增長。例如,這種肖特基二極管的典型泄漏電流在25?C時約為?20nA。但是,泄漏電流在85?C時可以增加到2µA,而在100?C以上時可以增加到10µA。
幸運的是,一些現代精密運算放大器提供了集成的輸入過壓保護,從而消除了對此類外部鉗位電路的需求。圖4顯示了OPA2206的集成輸入保護。它的輸入受到保護,可承受超出任一電源的±40 V電壓,如果電源關閉則可承受±40 V的電壓。
圖4該集成的運算放大器輸入保護鉗位會在輸入過載時改變阻抗,在EOS期間提供保護,同時將正常操作期間的影響降至最低。
OPA2206的內部保護電路可在正常信號條件下提供低串聯阻抗,從而保持所需的運算放大器精度。但是,如果輸入過載,則保護電路會增加串聯阻抗,并將輸入電流限制為大約±5 mA。因此,集成的輸入保護鉗位使您能夠通過可靠的保護獲得準確的結果,同時降低成本并縮小解決方案尺寸。
過壓保護是一個廣泛的主題,顯示的方法只是保護運算放大器輸入的許多不同方式中的一些。有關更多信息,請查看TI Precision Labs –電氣過應力視頻系列。該系列詳細介紹了EOS運算放大器保護以及如何為您的應用設計合適的鉗位電路。
烜芯微專業制造二極管,三極管,MOS管,橋堆等20年,工廠直銷省20%,4000家電路電器生產企業選用,專業的工程師幫您穩定好每一批產品,如果您有遇到什么需要幫助解決的,可以點擊右邊的工程師,或者點擊銷售經理給您精準的報價以及產品介紹
烜芯微專業制造二極管,三極管,MOS管,橋堆等20年,工廠直銷省20%,4000家電路電器生產企業選用,專業的工程師幫您穩定好每一批產品,如果您有遇到什么需要幫助解決的,可以點擊右邊的工程師,或者點擊銷售經理給您精準的報價以及產品介紹

