反激式開關電源結構簡單,應用廣泛,但其變壓器漏感大,開關管存在電壓尖峰,在大部分低功率應用場合都會采用簡單易實現的RCD鉗位電路來減緩電壓尖峰,這里將簡單介紹RCD電路的工作原理以及如何確定鉗位電路中的參數。
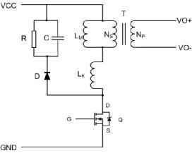
單端反激式開關電源具有結構簡單,輸入輸出電氣隔離,輸入電壓范圍寬,易于實現多路輸出,可靠性高,成本低等優點而廣泛應用于中小功率場合。但由于反激變壓器漏感影響,其功率開關管在關斷時將引起電壓尖峰,必須用鉗位電路加以抑制,因此RCD鉗位電路以其簡潔易實現多用于小功率場合。圖 1和圖 2分別為反激電路中的RCD鉗位電路和電容C兩端的電壓波形。


圖 1反激中的 RCD鉗位電路


圖 2 電容兩端波形
1.漏感的抑制
變壓器的漏感是不可消除的,但可以通過合理的電路設計和繞制使之減小。設計和繞制是否合理,對漏感的影響是很明顯的。采用合理的方法,可將漏感控制在初級電感的2%左右。
設計時應綜合變壓器磁芯的選擇和初級匝數的確定,盡量使初級繞組可緊密繞滿磁芯骨架一層或多層。繞制時繞線要盡量分布得緊湊、均勻,這樣線圈和磁路空間上更接近垂直關系,耦合效果更好。初級和次級繞線也要盡量靠得緊密。
勵磁電感LM同理想變壓器并聯,漏感LK同勵磁電感串聯,變壓器中漏感能量不能傳遞到副邊,若不采取措施,漏感將通過寄生電容釋放能量,引起電壓過沖和振蕩,引起EMI。為抑制其影響,可在變壓器初級并聯RCD鉗位電路。
2.鉗位電路的工作原理
引入RCD鉗位電路,目的是消耗漏感能量,但不能消耗主勵磁電感能量,否則會降低電路效率,因此在電路設計調試過程中要選擇恰當的R及C的值,以使其剛好消耗掉漏感能量。下面將分析其工作原理。
當開關管Q關斷時,變壓器初級線圈電壓反向,同時漏感LK釋放能量直接對C進行充電,電容C電壓迅速上升,二極管D截止后C通過R進行放電
若C值較大,C上電壓緩慢上升,副邊反激過沖小,變壓器能量不能迅速傳遞到副邊;若C值特別大,電壓峰值小于副邊反射電壓,則鉗位電容上電壓將一直保持在副邊反射電壓附近,即鉗位電阻變為負載,一直在消耗磁芯能量,此時電容兩端波形如圖 3 (a)所示。


圖 3 電容兩端波形
若RC過小,則電容C充電較快,且C將通過電阻R很快放電,整個過程中漏感能量消耗很快,在Q開通前鉗位電阻則成為變壓器的負載,消耗變壓器存儲的能量,降低效率,電容C兩端波形如圖 3(b)所示。
若RC值取值比較合適,到開關管Q再次開通時,電容C上電壓剛好放到接近于變壓器副邊反射的電壓,此時鉗位效果較好,電容C兩端波形如圖 3 (c)所示。
3.總結
開關管漏極上的電壓由三部分組成:電源電壓,反激感應電壓,漏感沖擊電壓。 吸收電路,一定要讓他只吸收漏感沖擊電壓,而不要對另外電壓起作用,那樣不僅會增大吸收電阻的負擔,還會降低開關電源的效率。
首先確定吸收電路所要消耗的功率:


由于吸收電容的另一端是接在正電源上的,所以它的電壓只有兩部分:反激感應電壓,漏感沖擊電壓。電容C兩端電壓為VC,變壓器漏感為LK,匝比為n,則漏感中電流的下降斜率為:


可以得出漏感電流的下降時間tS為:


其中ipk為變壓器初級峰值電流。
鉗位電容的電壓VC應在變換器輸入電壓最低、滿載時確定,一旦確定了VC,則可計算出吸收電路消耗的功率為:


其中fS為變換器的開關頻率。
確定了吸收電路消耗的功率后,則可確定鉗位電阻的大小:


在開關管開關過程中,鉗位電容C兩端電壓變化量為ΔVC,通常可根據VC取合適的ΔVC,由此可進一步確定鉗位電容大小:


最后,對于鉗位電容兩端的電壓VC根據變壓器反射電壓nVO確定,通常取2~2.5倍即可,取值過小會引起較大損耗。RCD鉗位電路的計算只是確定R與C值的數量級,其具體參數可根據實際測試波形做調整,以達到最佳效果。
烜芯微專業制造二極管,三極管,MOS管,橋堆等20年,工廠直銷省20%,4000家電路電器生產企業選用,專業的工程師幫您穩定好每一批產品,如果您有遇到什么需要幫助解決的,可以點擊右邊的工程師,或者點擊銷售經理給您精準的報價以及產品介紹
烜芯微專業制造二極管,三極管,MOS管,橋堆等20年,工廠直銷省20%,4000家電路電器生產企業選用,專業的工程師幫您穩定好每一批產品,如果您有遇到什么需要幫助解決的,可以點擊右邊的工程師,或者點擊銷售經理給您精準的報價以及產品介紹

